本指南根据 ChatGPT 当前版本编写 ,最近校对时间:2025年12月20日,作者:Rainy
第一部分:入门基础
1. ChatGPT 简介

初识 ChatGPT
| 名称 | ChatGPT |
| 语言 | 英文、中文、德文、法文、日文等67种语言 |
| 上线时间 | 2022年11月30日 |
| 开发商 | OpenAI |
| 网址 | https://chatgpt.com |
ChatGPT(Chat Generative Pre-trained Transformer)是由美国人工智能研究实验室 OpenAI 研发的一款人工智能聊天机器人程序。它于2022年11月30日正式发布,并在短短两个月内月活跃用户突破1亿,成为历史上增长最快的消费级应用。
ChatGPT 的强大建立在“生成式预训练变换模型”(GPT)的架构之上。简单来说,它通过阅读互联网上浩如烟海的文本数据(书籍、文章、代码等),学会了人类语言的语法、逻辑和世界知识。让 ChatGPT 脱颖而出的关键技术是 RLHF(基于人类反馈的强化学习)。在预训练阶段结束后,OpenAI 的研究人员引入人类训练师对模型的回答进行打分和修正,这就像老师批改作业一样,教会了 AI 什么是“有用、诚实且无害”的回答。
能做什么
ChatGPT 不仅具备强大的逻辑推理能力,还支持多模态交互——即不仅能读懂文字,还能看懂图片、听懂语音并进行实时对话。它的功能早已超越了简单的问答,正在重塑各行各业的工作方式:
- 文本创作与处理:撰写邮件、策划案、诗歌、剧本,甚至可以模仿特定作家的风格
- 编程与代码调试:生成代码片段、解释复杂算法,甚至直接修复代码中的Bug
- 教育与学习:通过对话引导学生思考,解释复杂的概念,或辅助语言学习
- 创意辅助:从头脑风暴到生成AI绘画的提示词(Prompt),是激发灵感的利器
不能做什么
尽管 ChatGPT 表现惊艳,但它并非完美无缺,存在以下局限:
- 幻觉问题:有时会“一本正经地胡说八道”,捏造事实或引用不存在的文献
- 知识截止:虽然能联网搜索,但基础模型的训练数据仍有时间滞后性
- 伦理与版权:关于AI生成内容的版权归属、训练数据的合法性,以及可能带来的就业替代焦虑,都是目前社会激烈讨论的议题
与搜索引擎区别
| 对比维度 | 传统搜索引擎 | ChatGPT |
|---|---|---|
| 交互方式 | 关键词搜索,返回链接列表 | 自然语言对话,直接给出答案 |
| 信息整合 | 需要用户自行浏览多个网页 | 自动综合信息,给出结构化回答 |
| 个性化程度 | 基于搜索历史的广告推荐 | 可根据对话上下文持续调整 |
| 创造能力 | 只能检索已有信息 | 可生成全新内容(文章、代码、创意) |
| 追问能力 | 每次搜索独立 | 支持多轮对话,逐步深入 |
ChatGPT 不仅仅是一个工具,它代表了人类迈向通用人工智能(AGI)的重要一步。
2. 账号注册与登录
注册流程
第一步:访问官网
第二步:点击注册
点击页面上的「免费注册」按钮
第三步:选择注册方式
可选择以下任一方式:
- 邮箱注册:输入邮箱地址,设置密码
- Google 账号:一键授权登录
- Apple 账号:一键授权登录
- Microsoft 账号:一键授权登录
第四步:验证邮箱
如果选择邮箱注册,需要到邮箱中点击验证链接
第五步:完善信息
根据提示填写姓名、生日等基本信息
💡 提示:建议使用 Google 或 Microsoft 账号授权登录。
登录方式
ChatGPT 支持多种登录方式:
| 登录方式 | 说明 |
|---|---|
| 邮箱密码 | 使用注册时的邮箱和密码 |
| 点击「继续使用 Google 登录」一键登录 | |
| Apple | 点击「继续使用 Apple 登录」一键登录 |
| Microsoft | 点击「继续使用 Microsoft 登录」一键登录 |
账号安全设置
建议完成以下安全设置:
设置强密码
- 「设置 → 安全 → 密码」
- 建议:
- 不少于 12 位
- 包含大小写字母、数字和特殊符号
开启多因素身份验证(MFA)
- 「设置 → 安全」
- 打开「验证器应用」
- 使用 Google Authenticator / Microsoft Authenticator 等
验证器方式最安全,优先开启
开启短信验证
- 「设置 → 安全」
- 打开「文本消息」
- 通过短信或 WhatsApp 接收验证码
退出当前设备
- 「设置 → 安全」
- 点击「退出此设备」
✅ 推荐配置:强密码 + 验证器应用 MFA
3. 订阅计划对比
参考官方定价网址:https://chatgpt.com/pricing
当前模型体系说明

主力模型:GPT-5.2
| 模式 | 特点 | 适用场景 |
|---|---|---|
| Auto | 自动决定思考时长 | 日常使用(推荐默认) |
| Instant | 即刻回答 | 简单问题、追求速度 |
| Thinking | 深度思考 | 复杂推理、专业问题 |
传统模型(Legacy):GPT-5.1 Instant、GPT-5.1 Thinking、GPT-4o
定价与核心权益对比
| 维度 | Free | Plus | Pro | Business | 企业版 |
|---|---|---|---|---|---|
| 价格 | 免费 | $20/月 | $200/月 | $25/用户/月 | 联系销售 |
| 定位 | 日常任务的智能解决方案 | 更多先进智能使用权限 | 全面使用 ChatGPT 的最佳功能 | 为初创企业和成长型业务提供安全的协作工作空间 | 企业级 AI、安全与全面支持 |
| 核心模型 | 推理使用权限有限 | GPT-5.2 Thinking 高级推理 | GPT-5.2 Pro 专业推理 | 无限制 GPT-5.1 + GPT-5.1 Thinking + GPT-5.1 Pro | Business 全部内容 + 扩展 |
| 消息限额 | 消息和上传数量有限 | 消息和上传上限更高 | 消息和上传数量无限 | 无限制 GPT-5.1 消息 | 同 Business |
| 图片生成 | 图像生成受限,速度较慢 | 图片生成更快,上限更高 | 无限制且更快速的图片生成 | 同 Plus | 同 Business |
| 深度研究 | 有限使用深入研究 | 更多深入研究和智能体模式使用权限 | 深度研究和智能体模式的最大支持 | 同 Plus | 同 Business |
| 记忆与上下文 | 记忆与上下文支持受限 | 记忆与上下文支持更强 | 最大记忆与上下文支持 | 同 Plus | 扩展版上下文窗口 |
| 项目/任务/自定义 GPT | ❌ | ✅ 项目、任务和自定义 GPT | ✅ 扩展版项目、任务和自定义 GPT | ✅ 自定义工作空间 GPT | ✅ |
| Sora 视频 | ❌ | 有限使用 Sora 1 视频生成功能 | Sora 1 视频生成功能的高级使用权限 | 同 Plus | 同 Business |
| Codex 智能体 | ❌ | ✅ Codex 智能体 | ✅ 扩展版 Codex 智能体 | ✅ Codex 与 ChatGPT 智能体(文档/工具/代码库) | ✅ |
| 新功能预览 | ❌ | ❌ | ✅ 新功能的研究预览 | ❌ | ✅ |
| 企业知识库 | ❌ | ❌ | ❌ | ✅ 连接 Slack、Google 云端硬盘、SharePoint、GitHub | ✅ |
| 安全合规 | ❌ | ❌ | ❌ | SAML SSO、MFA、GDPR、CCPA、SOC 2 等 | SCIM、EKM、域验证、基于角色的访问控制 |
| 数据隐私 | 默认可能训练 | 默认可能训练 | 默认可能训练 | 默认不使用业务数据训练 | 自定义数据保留策略 + 默认不训练 |
| 数据驻留 | ❌ | ❌ | ❌ | ❌ | ✅ 十个地区支持 |
| 专属支持 | ❌ | ❌ | ❌ | ❌ | 7×24 优先支持、SLA、AI 顾问服务 |
各计划详细解读
Free(免费版)
定位:日常任务的智能解决方案
功能清单:
- ✅ 推理使用权限有限
- ✅ 消息和上传的数量有限
- ✅ 图像生成受限,速度较慢
- ✅ 有限使用深入研究
- ✅ 记忆与上下文支持受限
局限:基本只能做简单问答,无法进行复杂的项目级任务
Plus($20/月)
定位:更多先进智能使用权限
包含免费套餐中的全部内容,以及:
- ✅ GPT-5.2 Thinking 的高级推理能力
- ✅ 消息和上传上限更高
- ✅ 图片生成更快,上限更高
- ✅ 更多深入研究和智能体模式使用权限
- ✅ 记忆与上下文支持更强
- ✅ 项目、任务和自定义 GPT
- ✅ 有限使用 Sora 1 视频生成功能
- ✅ Codex 智能体
Pro($200/月)
定位:全面使用 ChatGPT 的最佳功能
包含 Plus 中的全部内容,以及:
- ✅ 使用 GPT-5.2 Pro 进行专业推理
- ✅ 消息和上传数量无限
- ✅ 无限制且更快速的图片生成
- ✅ 深度研究和智能体模式的最大支持
- ✅ 最大记忆与上下文支持
- ✅ 扩展版项目、任务和自定义 GPT
- ✅ Sora 1 视频生成功能的高级使用权限
- ✅ 扩展版 Codex 智能体
- ✅ 新功能的研究预览
Business($25/用户/月)
定位:为初创企业和成长型业务提供安全的协作工作空间
包含 Plus 中的全部内容,以及:
- ✅ 无限制的 GPT-5.1 消息,充足的 GPT-5.1 Thinking 使用权限,以及 GPT-5.1 Pro 的使用权(可灵活按需添加积分)
- ✅ 公司知识库:连接 Slack、Google 云端硬盘、SharePoint、GitHub 等工具
- ✅ 安全、专属的工作空间,具备关键管理控制功能,支持 SAML 单点登录(SSO) 与 多因素认证(MFA)
- ✅ 支持符合 GDPR、CCPA 及其他隐私法规的合规要求,符合 CSA STAR、SOC 2 Type 2 以及 ISO/IEC 27001、27017、27018、27701 标准
- ✅ 企业功能:数据分析、录制模式、画布、共享项目、任务,以及自定义工作空间 GPT
- ✅ 静态与传输过程中的加密,并且默认不使用业务数据进行模型训练
- ✅ 可使用 Codex 与 ChatGPT 智能体,用于推理并在文档、工具和代码库中执行操作
企业版(Enterprise)
定位:企业级 AI、安全与全面支持(需联系销售团队)
包含 Business 中的全部内容,以及:
- ✅ 扩展版上下文窗口,支持更长的输入和更大的文件
- ✅ 企业级安全和控制,包括 SCIM、EKM、用户分析、域验证和基于角色的访问控制
- ✅ 高级数据隐私:支持自定义数据保留策略,静态与传输过程中的加密,并且默认不使用业务数据进行模型训练
- ✅ 在十个地区支持数据驻留
- ✅ 7×24 小时优先支持、服务等级协议(SLA)、自定义法律条款,以及(符合条件的客户可享)AI 顾问服务
- ✅ 发票与账单,批量折扣
购买建议
对于个人:
- Plus($20) 依然是首选,包含 GPT-5.2 Thinking 高级推理、Sora 1 和 Codex 智能体,性价比极高
- Pro($200) 的核心卖点在于“无限”和“GPT-5.2 Pro”,只有当你需要每天生成海量内容,或处理的问题难度连 GPT-5.2 Thinking 都搞不定时,才需要上 Pro
对于公司/团队:
- Business 版($25/用户/月) 性价比极高:
- 包含无限制 GPT-5.1 消息 + GPT-5.1 Pro 访问权限
- 企业知识库可连接 Slack、Google Drive、SharePoint、GitHub
- 默认不使用业务数据训练,满足企业隐私合规需求
- 支持 SAML SSO、MFA 等企业级安全控制
- 任何 2 人以上的团队都应该果断选择 Business 版,而不是让员工各自购买 Plus
对于大型企业:
- 如需扩展版上下文窗口、数据驻留、SCIM/EKM、7×24 专属支持等高级功能,请联系销售获取 企业版(Enterprise)
4. 应用安装
ChatGPT 提供了多种客户端应用程序,包括网页版、桌面端和移动端。
网页版使用
直接访问 https://chatgpt.com 即可使用,无需安装。
优点:
- 无需安装,随时可用
- 自动更新到最新版本
- 跨设备同步
推荐浏览器:Chrome、Edge、Safari、Firefox
桌面应用

ChatGPT 桌面应用程序支持 macOS 和 Windows 系统,提供比网页版更流畅、更集中的使用体验。
下载地址:https://openai.com/chatgpt/desktop
系统要求:
- macOS 11 或更高版本
- Windows 10 (x64) 或更高版本
Windows 安装方法
推荐通过 winget 方式安装:
- 按下「Win + R」键,输入「PowerShell」打开 PowerShell
- 输入以下命令:
winget install --id 9nt1r1c2hh7j
桌面版特有功能:
- 全局快捷键快速唤起(默认「Alt + Space」)
- 截图后直接提问
- 系统级集成,随时调用
移动应用

ChatGPT 移动应用可在 iOS 和 Android 系统使用。
iOS 版本
- 系统要求:iOS 17.0 或更高版本
- 下载方式:在 App Store 搜索「ChatGPT」
- 中国地区用户:需切换登录苹果美区账户后搜索下载
Android 版本
- 系统要求:Android 8.0 或更高版本
- 下载方式:在 Google Play 商店搜索「ChatGPT」
- 中国地区用户:手机需有 Google 服务框架
💡 提示:华为手机无法安装 Google 框架,可通过安装 GBox 虚拟机访问 Google Play 商店。
GBox 网址:https://gboxlab.com
多设备同步
登录同一账号后,以下内容会自动同步:
- 所有对话历史
- 自定义指令设置
- 记忆内容
- GPTs 收藏
第二部分:核心功能
5. 基础对话
发起新对话
- 点击左侧边栏的「新聊天」按钮
- 或使用快捷键「Ctrl/Cmd + Shift + O」
- 在输入框中输入问题,按回车发送
多轮对话技巧
ChatGPT 会记住当前对话的上下文,你可以:
- 追问细节:「上面提到的第二点能详细解释一下吗?」
- 要求修改:「把上面的内容改成更正式的语气」
- 继续延伸:「基于这个方案,如果预算减半该怎么调整?」
保持上下文的技巧:
- 不要频繁开启新对话,相关问题在同一对话中追问
- 如果对话太长导致 AI “忘记”前面的内容,可以简要复述关键信息
对话历史管理
查找历史对话:
- 使用左侧边栏的搜索功能
- 对话会按时间自动分组(今天、前7天等)
管理对话:
- 重命名:点击对话旁的「菜单 > 重命名」 可以重命名对话
- 删除:点击对话旁的「菜单 > 删除」可以删除对话
- 移至项目:点击对话旁的「菜单 > 移至项目」可以对话移入新项目或已有项目
归档:
归档功能可以隐藏对话但不删除,帮助你:
- 保持侧边栏整洁,只显示常用对话
- 安全保留记录,避免误删重要内容
- 需要时随时找回已归档的对话
点击对话旁的「菜单 > 归档」,对话会立即从侧边栏消失,但并未被删除。
点击「设置 > 数据控制 > 已归档的聊天」 可以管理归档内容。
在归档列表中,你可以:
- 恢复对话:点击对话旁的恢复图标,对话会重新出现在侧边栏
- 永久删除:点击删除图标,彻底移除对话(不可恢复)
- 批量操作:选择「删除全部」清空所有归档
归档适合这些场景:
- ✅ 已完成的项目对话,暂时不需要但可能以后参考
- ✅ 对话列表太长,想清理界面但不舍得删除
- ✅ 敏感或私人话题,想隐藏但保留记录
- ✅ 临时测试的对话,不确定是否还会用到
归档 vs 删除
| 操作 | 效果 | 能否恢复 |
|---|---|---|
| 归档 | 从侧边栏隐藏 | ✅ 可以随时恢复 |
| 删除 | 永久移除 | ❌ 无法找回 |
💡建议:不确定时先归档,确认不需要后再删除。
重新生成与编辑消息
重新生成回复:
- 点击回复下方的「重新生成」按钮
- AI 会基于相同的问题给出不同的回答
编辑已发送的消息:
- 将鼠标悬停在你发送的消息上
- 点击「编辑」图标
- 修改后重新提交,AI 会基于新问题重新回答
6. 模型选择
目前 ChatGPT Plus 网页版默认提供多个模型,在「设置 > 常规」中启用「显示其它模型」可以看到更多选项。
GPT-4 系列:多模态与长上下文
GPT-4o
| 属性 | 说明 |
|---|---|
| 发布时间 | 2024年5月 |
| 核心定位 | 全能交互旗舰 |
| 特点 | OpenAI 首个“原生多模态”模型,单一模型同时处理文本、音频、图像 |
| 优势 | 极速语音响应(平均320毫秒)和实时视频分析能力 |
| 地位 | 后续所有模型的“感官基础”,赋予 AI“看”和“听”的能力 |
GPT-4.1
| 属性 | 说明 |
|---|---|
| 发布时间 | 2025年4月 |
| 核心定位 | 开发者与长文档专家 |
| 特点 | GPT-5 发布前的过渡主力模型,重点解决代码编写和复杂指令遵循问题 |
| 巨大升级 | 支持100万 token 超长上下文窗口(约2000页文本) |
| 适用场景 | 处理整库代码或长篇小说的首选 |
o 系列:复杂问题推理
o3
| 属性 | 说明 |
|---|---|
| 发布时间 | 2025年4月 |
| 核心定位 | 逻辑推理的天花板(o1 的继任者) |
| 特点 | 专攻数学竞赛、高难度科研和算法竞赛,回答前会进行思维链推导 |
| 工具使用 | 学会了使用浏览器和代码解释器,不仅能“想”还能“做” |
o4-mini
| 属性 | 说明 |
|---|---|
| 发布时间 | 2025年4月 |
| 核心定位 | 多模态视觉推理的性价比之王 |
| 特点 | 代表新架构分支——“视觉思维”,可对图片进行深度推理思考 |
| 优势 | 成本极低、速度极快 |
GPT-5 系列:拟人化高性能
GPT-5.2 Instant
| 属性 | 说明 |
|---|---|
| 发布时间 | 2025年12月 |
| 核心定位 | 高情商、拟人化的究极形态 |
| 特点 | 更像人,懂得幽默、安慰和闲聊 |
| 优化 | 进一步优化潜意识推理能力,保持秒回体验同时逻辑错误率极低 |
GPT-5.2 Thinking
| 属性 | 说明 |
|---|---|
| 发布时间 | 2025年12月 |
| 核心定位 | 通俗易懂的智者 |
| 特点 | 擅长“把复杂的事情简单说” |
| 动态变速 | 精准控制思考时间,简单代码0.5秒,复杂架构设计20秒 |
建议使用最新的 GPT-5.2 模型,不推荐使用 GPT-5 和 GPT-5.1 过时模型。
如何根据任务选择模型
| 任务类型 | 推荐模型 | 原因 |
|---|---|---|
| 日常对话、快速问答 | GPT-5.2 Instant | 速度快,足够聪明 |
| 长文档分析 | GPT-4.1 | 100万 token 上下文 |
| 数学、编程、逻辑题 | GPT-5.2 Thinking | 深度推理能力强 |
| 图片分析推理 | o4-mini | 视觉思维能力强,性价比高 |
| 复杂研究、专业分析 | GPT-5.2 Thinking | 最强综合推理 |
| 创意写作、情感对话 | GPT-5.2 Instant | 更像人,高情商 |
7. 文件上传与分析
支持的文件类型
| 文件类型 | 格式 | 用途 |
|---|---|---|
| 文档 | PDF, DOCX, TXT, MD | 阅读、总结、分析 |
| 表格 | XLSX, CSV | 数据分析、可视化 |
| 演示文稿 | PPTX | 内容提取、改写 |
| 图片 | PNG, JPG, GIF, WEBP | 识别、描述、分析 |
| 代码 | PY, JS, HTML, CSS 等 | 代码审查、调试 |
文档分析
上传方式:
- 点击输入框左侧的「📎添加照片和文件」按钮
- 直接拖拽文件到对话框
常用指令:
请总结这份文档的要点
帮我把这份报告翻译成英文
这份合同有哪些需要注意的风险点?
根据这份文档回答:[你的问题]
表格处理
ChatGPT 可以直接分析 Excel 和 CSV 文件:
分析这份销售数据,找出销量最高的产品
按月份统计收入,并生成图表
这份数据有没有异常值?
图片识别与分析
上传图片后,ChatGPT 可以:
- 描述图片内容
- 识别图中的文字(OCR)
- 分析图表数据
- 识别物体、场景、人物
- 解读截图中的界面元素
示例:
这张图片里是什么?
帮我把这张图里的文字提取出来
这个 UI 设计有什么可以改进的地方?
批量文件处理技巧
- 一次最多上传约20个文件
- 上传多个文件后,可以让 AI 交叉对比分析
- 建议为文件使用清晰的命名,方便 AI 理解和引用
8. 图像生成(DALL·E)
DALL·E 是 OpenAI 开发的 AI 图像生成工具,已集成在 ChatGPT 中。
如何生成图像

打开聊天界面选择「创建图片」选项输入图片描述内容,例如:
一只橘色的英短猫,慵懒地躺在窗台上,窗外是樱花飘落的春日花园,吉卜力动画风格,温暖的午后阳光透过窗户,16:9比例,高清画质

⚠️注意:不推荐使用 GPTs 商店中的「DALL·E」 应用,该方式使用的是旧图片生成模型。
对比可以明显看出,直接在聊天界面直接「创建图片」出图质量更高。
提示词撰写技巧
🧱基础结构公式
[主体描述] + [动作/状态] + [环境/背景] + [风格] + [光线/氛围] + [比例/画质]
公式拆解
| 元素 | 说明 | 示例 |
|---|---|---|
| 主体描述 | 谁/什么,具体特征 | 一只橘色英短猫、穿白裙的少女 |
| 动作/状态 | 在做什么 | 奔跑、沉思、微笑、飘浮 |
| 环境/背景 | 在哪里 | 樱花树下、未来都市、星空下 |
| 风格 | 艺术风格 | 吉卜力风格、赛博朋克、油画 |
| 光线/氛围 | 情绪基调 | 温暖夕阳、神秘月光、霓虹灯光 |
| 比例/画质 | 技术参数 | 16:9横版、高清、电影感 |
从简单到完整的进化
❌ 基础:"一只猫"
⬇️ 添加特征
✅ 进阶:"一只橘色的英短猫,慵懒地趴在窗台上,
窗外是春日花园,吉卜力动画风格,
温暖午后阳光,16:9比例"
🎨 风格关键词库
艺术绘画风格
| 类别 | 关键词 |
|---|---|
| 传统绘画 | 油画、水彩、水墨画、素描、版画、粉彩画 |
| 东方艺术 | 浮世绘、工笔画、敦煌壁画风格、青花瓷纹样 |
| 西方艺术 | 印象派、巴洛克、文艺复兴、新艺术运动 |
| 大师风格 | 梵高笔触、莫奈光影、葛饰北斋浪花 |
现代与数字风格
| 类别 | 关键词 |
|---|---|
| 科幻未来 | 赛博朋克、蒸汽朋克、未来主义、太空歌剧 |
| 数字艺术 | 3D渲染、低多边形、等距视图、全息效果 |
| 复古风格 | 像素艺术、8位元、复古海报、胶片质感 |
| 设计风格 | 极简主义、扁平设计、孟菲斯风格、波普艺术 |
插画与动画风格
| 类别 | 关键词 |
|---|---|
| 日系动画 | 吉卜力风格、新海诚风格、90年代日漫 |
| 欧美动画 | 皮克斯风格、迪士尼风格、卡通网络风 |
| 插画类型 | 儿童绘本、时尚插画、概念艺术、矢量插画 |
| 漫画风格 | 美漫风格、日式漫画、欧洲漫画风格 |
摄影与写实风格
| 类别 | 关键词 |
|---|---|
| 摄影类型 | 人像摄影、风光摄影、街头摄影、产品摄影 |
| 镜头效果 | 浅景深、广角镜头、微距、长焦压缩 |
| 胶片风格 | 柯达胶片色调、富士色彩、宝丽来即时成像 |
| 高端质感 | 电影感、杂志大片、商业广告质感 |
💫 情绪与氛围词库
正面情绪
| 情绪 | 关键词 |
|---|---|
| 温馨治愈 | 温暖、温馨、治愈、舒适、惬意、安心、放松 |
| 欢快活泼 | 活力、欢乐、明快、俏皮、生动、灵动、跳跃感 |
| 浪漫唯美 | 浪漫、梦幻、唯美、诗意、空灵、缥缈、仙气 |
| 希望阳光 | 希望、阳光、清新、明亮、朝气、向上、蓬勃 |
中性情绪
| 情绪 | 关键词 |
|---|---|
| 史诗震撼 | 壮观、宏伟、史诗、磅礴、气势恢宏、大气、震撼 |
| 宁静禅意 | 宁静、空灵、禅意、冥想、静谧、悠远、淡泊 |
| 神秘悬疑 | 神秘、悬疑、诡异、未知、迷幻、幽深、朦胧 |
| 复古怀旧 | 怀旧、复古、岁月感、老旧、沧桑、年代感 |
光线与时间
| 类型 | 关键词 |
|---|---|
| 自然光 | 金色夕阳、清晨薄雾、正午强光、月光、星光 |
| 人工光 | 霓虹灯、烛光、壁炉光、台灯暖光、舞台灯光 |
| 特殊光效 | 逆光剪影、丁达尔效应(光束)、彩虹光斑、光晕 |
| 天气氛围 | 雨天、雪景、雾气弥漫、暴风雨前、晴空万里 |
🚫 排除不想要的元素
在提示词末尾添加排除指令:
"...[你的描述],不要出现文字"
"...[你的描述],排除水印和签名"
"...[你的描述],避免出现人物"
常用排除词
| 类别 | 排除表达 |
|---|---|
| 文字相关 | 不要文字、无水印、不含标题、排除签名 |
| 人物相关 | 不要人物、无人场景、排除人脸 |
| 元素排除 | 不要边框、没有装饰物、排除现代元素 |
| 风格排除 | 避免卡通化、不要过度饱和、排除暗角 |
| 质量控制 | 避免模糊、不要变形、排除噪点 |
排除示例
"日式庭院雪景,禅意氛围,不要出现任何人物和文字"
"产品展示图,极简背景,排除装饰物,不要阴影过重"
"儿童绘本插画风格,避免任何恐怖或阴暗元素"
📐 图片比例指南
常用比例
| 比例 | 方向 | 适用场景 | 提示词写法 |
|---|---|---|---|
| 1:1 | 正方形 | 头像、社交媒体、专辑封面 | “正方形”、“1:1比例” |
| 16:9 | 横版 | 电脑壁纸、视频封面、PPT配图 | “16:9横版”、“宽屏” |
| 9:16 | 竖版 | 手机壁纸、小红书、抖音封面 | “9:16竖版”、“手机壁纸比例” |
| 4:3 | 横版 | 演示文稿、传统屏幕 | “4:3比例” |
| 3:4 | 竖版 | 海报、书籍封面 | “3:4竖版” |
| 21:9 | 超宽 | 电影画幅、网站横幅 | “超宽画幅”、“电影比例” |
画质关键词
高清、4K、8K、超高清、精细细节、高分辨率
比例使用示例
"城市天际线,赛博朋克风格,16:9宽屏壁纸"
"古风人物立绘,9:16竖版,高清精细"
"标志设计展示,正方形1:1,简约干净"
实战案例
案例 1:治愈系插画

场景需求: 社交媒体配图,温馨治愈风
一只圆滚滚的白色小猫,蜷缩在毛毯里打盹,
旁边放着一杯热可可冒着热气,
窗外是下雪的冬日,室内壁炉燃烧着温暖火光,
治愈系手绘插画风格,暖色调,柔和光线,
正方形比例,温馨舒适氛围
案例 2:商业产品图

场景需求: 护肤品电商主图
一瓶高端玻璃瓶身精华液,金色按压泵头,
45度角侧面展示,放置在白色大理石平台上,
旁边点缀几滴水珠和新鲜玫瑰花瓣,
高端产品摄影风格,柔和的侧光,
纯白简约背景,正方形1:1,
不要任何文字和水印
案例 3:概念风景

场景需求: 电脑桌面壁纸
2077年的上海外滩夜景,巨型全息广告牌悬浮在黄浦江上空,
赛博朋克风格的摩天大楼群,雨后的城市,
霓虹灯倒映在湿漉漉的街道上,
电影感氛围,青紫色调为主,
16:9宽屏比例,8K超高清画质
案例 4:人物插画

场景需求: 小说封面配图
一位身穿黑色斗篷的年轻法师,银色长发随风飘动,
手中漂浮着蓝色魔法光球,站在悬崖边俯瞰云海,
背景是若隐若现的浮空城堡,
奇幻概念艺术风格,史诗感,神秘氛围,
黄昏的金紫色天空,光线戏剧化,
9:16竖版,高清精细,不要文字
案例 5:美食摄影

场景需求: 餐厅菜单配图
一碗热气腾腾的日式豚骨拉面,
金黄色浓郁汤底,叉烧肉、溏心蛋、葱花、海苔配料丰富,
45度俯视角度,放在木质餐桌上,
旁边有一双竹筷和日式小碟,
美食摄影风格,暖色调,食欲感,
自然光线从侧面照入,4:3横版
案例 6:节日海报

场景需求: 中秋节社交媒体海报
中秋节主题插画,圆月高悬夜空,
玉兔在月宫前捣药,周围云雾缭绕,
桂花树枝条从画面边缘延伸入画,
中国风工笔画与现代插画结合风格,
金色、深蓝、米白色调,典雅诗意氛围,
9:16竖版,精细细节,留出顶部空间放标题,
不要出现任何文字
进阶技巧
1. 使用参考对象
"风格类似《千与千寻》的奇幻场景"
"光影效果参考电影《银翼杀手2049》"
"色调像韦斯·安德森电影的对称构图"
2. 组合多种风格
"融合日本浮世绘和赛博朋克的东京街景"
"结合水墨画技法和极简主义的山水风景"
3. 迭代优化
生成图片后继续对话:
"把背景换成夜晚"
"让颜色更鲜艳一些"
"保持构图,改成秋天色调"
"放大人物的脸部细节"
"改成竖版比例重新生成"
⚠️ 注意事项
| ✅ 可以 | ❌ 避免 |
|---|---|
| 虚构人物、角色设计 | 真实名人、公众人物肖像 |
| 创意艺术作品 | 暴力、血腥内容 |
| 商业产品概念图 | 侵权、抄袭已有作品 |
| 风景、建筑、动物 | 色情、违规内容 |
9. 语音功能
语音输入

- 手机端:点击输入框右侧的麦克风图标
- 桌面端:点击输入框的麦克风图标
语音会自动转换为文字发送给 ChatGPT。
高级语音模式

高级语音模式支持实时语音对话,AI 可以:
- 实时倾听并即时回应
- 支持打断和自然对话
- 调整语速和语气
开启方式:
- 点击输入框右侧的「音频」图标
- 选择语音模式
- 开始实时对话
语音角色切换
ChatGPT 提供多种语音角色可供选择:
- 进入语音模式设置
- 选择不同的声音风格
- 可选择男声、女声等不同音色
实时对话场景应用
- 语言学习:练习口语对话,AI 可以纠正发音
- 头脑风暴:边走边说,语音记录灵感
- 无障碍使用:视障用户或不方便打字时使用
- 模拟面试:练习英语面试对话
10. 联网搜索
ChatGPT 具备联网搜索能力,可以获取最新信息,弥补训练数据的时效性限制。
触发方式
自动触发
当你的问题涉及以下内容时,ChatGPT 会自动判断是否需要联网搜索:
- 最新新闻和时事:近期发生的事件、政策变动等
- 实时数据:天气、股价、汇率等(注意:可能存在延迟)
- 特定网站内容:某个网址的具体信息
- 训练截止后的事件:模型训练数据之后发生的事情
手动触发
除了自动触发,你还可以通过以下两种方式主动启用联网搜索:
方式一:界面操作

输入框选择「网页搜索」。
方式二:文字指令
直接在对话中要求 ChatGPT 联网搜索:
请搜索一下最近关于 [话题] 的新闻
帮我查一下 [公司名] 的最新动态
联网看看 [产品] 的用户评价
搜索结果引用
- 搜索结果会以 引用角标 的形式标注在回答中
- 点击角标 可查看具体来源网址
- 建议对重要信息 点击来源核实,确保准确性
适用场景与局限
| 适用场景 | 局限性 |
|---|---|
| 查询最新新闻动态 | 搜索范围不如专业搜索引擎全面 |
| 了解近期发生的事件 | 可能存在索引延迟 |
| 获取产品评价、公司信息 | 部分网站内容可能无法访问 |
| 核实不确定的信息 | 搜索结果质量取决于网络来源 |
⚠️提示:对于需要高度准确或专业性强的信息,建议结合其他搜索引擎或权威渠道进行交叉验证。
11. 代码解译器和数据分析
功能介绍
代码解译器(Code Interpreter)允许 ChatGPT 在安全沙盒环境中执行 Python 代码,可以:
- 进行数据分析和可视化
- 处理上传的文件
- 执行数学计算
- 生成图表
- 转换文件格式
数据分析与可视化
上传数据文件后:
分析这份数据,画出销售趋势图
计算各产品的销售占比,生成饼图
找出数据中的异常值
进行相关性分析
文件格式转换
把这个 Excel 转换成 CSV
将这些图片合并成一个 PDF
把这个 JSON 数据转成 Excel 表格
Python 代码实时运行
帮我写一个脚本来批量重命名文件
运行一下这段代码,看看输出结果
用 Python 计算复利增长
实战:分析销售数据
第一步:上传 Excel 销售数据文件
第二步:提出分析需求
请分析这份销售数据,包括:
1. 各月销售额趋势
2. 销量前10的产品
3. 各地区销售占比
4. 同比增长情况
生成可视化图表
第三步:获取分析结果和图表
第四步:追问深入分析
销量下滑的月份主要是哪些产品导致的?
预测下一季度的销售趋势
第三部分:高级功能
12. 自定义指令
自定义指令可以让用户更好地控制 ChatGPT 的响应方式,设置后会应用于所有新对话。
功能入口与设置

进入路径:设置 > 个性化 > 自定义指令
两个核心问题的设计
自定义指令分为两部分:
- 关于你的信息:告诉 ChatGPT 你是谁
- 回复偏好:告诉 ChatGPT 你希望它如何回复
官方示例参考
示例1:老师制定课程计划

设置”我是教三年级科学的老师”后,不需要每次重复说明,ChatGPT 会自动考虑这个背景。
示例2:特定编程语言

设置”请用 Golang 回答编程问题”后,代码示例会默认使用 Golang 而不是 Python。
示例3:家庭情况

设置”我有六口之家”后,购物建议、食谱等会自动考虑人数。
参数配置建议框架
自定义指令,允许用户向ChatGPT提供一些个人或专业背景信息,使它能够更准确和个性化地回答用户问题。你可以提供如专业领域、兴趣爱好、技能水平等信息。
你可以描述你的职业经验、正在学习的领域、希望得到的帮助等信息。例如:
-我是一名经验丰富的 Java 开发者,目前正在学习 React 和前端技术,我希望得到有关前端开发的建议和资源。
-我是分子生物学领域的研究人员,对生物信息学非常感兴趣,我希望获得有关科学研究和数据分析的帮助。
-我是一名高中生,正在为大学入学考试做准备,我需要在数学和物理方面得到辅导。
⚠️注意事项:切勿输入“希望你是一名经验丰富的 react 软件开发者”这样的 prompt 来让 ChatGPT 充当角色扮演,这里的作用是给 ChatGPT 提供个人信息让其了解个人人设,从而提供更针对性和实用的回答。
为了便于撰写自定义指令,可以参照以下框架:
# 个人信息
[描述你的身份、职业等基本信息]
# 工作背景
[描述你的专业领域、技能水平]
# 兴趣偏好
[可选,描述你的兴趣爱好]
# 目标愿望
[描述你想实现的目标]
# 希望帮助
[描述你希望 ChatGPT 如何帮助你]
# 遵循规则
[设定具体的回复规则]
# 语气风格
[正式/轻松/学术/简洁等]
# 详细程度
[简洁/适中/详细]
# 输出格式
[Markdown/纯文本/表格等偏好]
软件工程师示例:
# 个人信息
我是李洋,27岁,在上海工作,学习能力较强
# 工作背景
我是一名工作五年的前端程序员,React 学习刚入门,精通 JS 和 PHP
# 目标愿望
我想一个月学会 React 的基本用法
# 希望帮助
希望能给我提供详细的教程和学习方法
# 遵循规则
编写高效、可读的代码,包括清晰、简洁的注释
# 输出格式
代码部分以 Markdown 格式输出

调整输出详略程度
建议设置详细程度等级系统,从0到5级,其中0级最简洁,5级最详细。
在遵循规则中加入:
# 遵循规则
## 根据用户设置调整详细程度
详细程度分为0至5级,其中0级最简洁,5级最详尽。
详细程度用"V=级别"表示。
如果提示中没有包含详细程度,根据提示的主题内容做出假设。
使用时:
V=0:给出最简洁的回答V=3:适中详细程度V=5:最详尽的解释

设置多种角色类型
如果你使用 ChatGPT 处理多种不同类型的任务,可以预设多个角色:
# 遵循规则
## 将根据用户设置采用角色,R=<角色>
如果提示中没有包含角色,则根据提示主题内容做出假设。
以下是角色:
X = 写作大师:编写高质量内容,提供写作类型、内容结构、语气风格等指导
S = 数据分析师:将回复格式化为表格,概述优缺点,分解为要点
F = 法律从业者:提供基于中国法律主题、术语和原则的见解
T = 通用专家:在各种主题上提供全面的通用信息
使用时:以法律从业者角色,详细程度4级回答

13. 记忆功能(Memory)

记忆功能(Memory)对所有用户开放,默认开启。可以在设置 > 个性化 > 记忆中管理。
ChatGPT 的记忆功能可在不同会话间保留信息,使 AI 更贴合用户需求。相比传统对话每次重头开始,启用记忆后,ChatGPT 能记住用户背景和偏好,提供更连贯、个性化的体验。
记忆如何工作
- 记忆独立于单个对话
- 记忆会在所有新对话中生效
- ChatGPT 会在合适的时候自动使用记忆中的信息
查看与管理记忆
查看记忆:
- 路径:
设置 > 个性化 > 记忆 > 管理 - 或直接询问:「你记住了关于我的哪些信息?」
管理界面功能:
- 查看所有记忆条目
- 删除特定记忆
- 清除所有记忆
主动添加/删除记忆
添加记忆:
在对话中使用以下格式:
请记住,我是一名产品经理,专注于 AI 产品开发
请记住,我更喜欢简洁的回答风格
记住我的英文名是 David

当 ChatGPT 成功记住信息时,会显示「Memory updated」(记忆已更新)提示。
删除记忆:
忘记我的职业信息
忘记之前记住的编程语言偏好
或在管理界面中手动删除。
记忆的限制与隐私
功能特点:
- 记忆可以长时间保留,直到用户主动删除
- 即使聊天结束,创建的记忆仍可在未来对话中使用
- 目前记忆功能对自定义 GPTs 还没有生效
隐私相关:
- 记忆内容可能用于模型改进(除非关闭训练选项)
- 敏感信息建议使用临时聊天模式
临时无记忆对话:
如果在特定情况下不希望使用记忆功能,但又不想完全关闭,可以开启「临时聊天」模式。在这种模式下:
- 不会使用已有记忆
- 不会创建新记忆
- 对话不会保存到历史记录
使用技巧
| 技巧 | 说明 |
|---|---|
| 明确指示记忆重要信息 | 使用”记住”开头的句子,确保 ChatGPT 保留关键信息 |
| 定期检查记忆内容 | 通过询问 ChatGPT 记住了什么,确保记忆内容符合预期 |
| 删除过时或不准确的记忆 | 定期清理不再需要的记忆,保持记忆库的准确性 |
| 使用临时对话处理敏感信息 | 当处理不希望被记住的敏感信息时,使用临时对话模式 |
| 利用记忆功能提高效率 | 将常用的背景信息、偏好和需求添加到记忆中,避免重复说明 |
应用场景
| 场景 | 记忆内容示例 |
|---|---|
| 个人助理 | 用户的偏好、习惯和日程安排 |
| 学习辅助 | 学习进度、难点和学习风格 |
| 工作协作 | 项目背景、团队成员和工作流程 |
| 健康管理 | 健康状况、饮食限制和锻炼习惯 |
| 创意写作 | 故事背景、角色设定和情节发展 |
14. 图片

ChatGPT 的图片功能可以通过文字描述生成 AI 图像。进入「图片」页面后,在输入框中描述你想要的画面(如”竹林里的熊猫”或”赛博朋克城市夜景”),AI 就会帮你生成。描述越具体,效果越好。
如果你有现成的照片,还可以使用「风格效果」功能进行转换,比如把照片变成素描、毛绒玩偶、3D娃娃等风格。页面还提供了一些趣味玩法,像制作贺卡、化身 K-Pop 偶像、名画风格变装等。所有生成的图片都会保存在「我的图片」区域,方便随时查看。
15. 应用
ChatGPT 应用是一种将 ChatGPT 与你日常使用的工具无缝集成的功能。通过这些应用,你可以直接在 ChatGPT 对话中访问和操作 Slack、Google Drive、Jira、Figma 等平台的数据和功能,无需在多个软件之间来回切换。
核心价值:
- 在一个界面中完成多平台任务
- 获取实时、准确的上下文信息
- 大幅提升工作流程效率
应用优势
在各类工具间无缝操作
你可以在 ChatGPT 中直接:
- 在 Jira 中创建任务、运行工作流
- 在 Figma 里查看或创建设计图表
- 在 Clay 中完善潜在客户信息
- 在 Slack 中发送消息或搜索历史记录
在准确的上下文中工作
应用会从你的各类工具中提取实时信息:
- CRM 系统中的客户数据
- 代码库中的最新代码
- 文档库中的相关文件
- 分析工具中的数据报表
这使得 ChatGPT 能够基于最新、最准确的内容为你提供回答。
全面掌控工作空间
管理员可以:
- 决定哪些应用可用
- 设置谁能使用这些应用
- 定义可执行的操作范围
- 通过清晰的权限设置确保安全性与透明度
如何使用应用
步骤 1:访问应用目录

- 在对话界面中找到「应用」或「插件」入口
- 浏览可用的应用列表
步骤 2:连接你的工具
- 选择你想要连接的应用(如 Google Drive)
- 点击「连接」或「授权」
- 按照提示完成账户授权
- 授权成功后,应用图标会显示已连接状态
步骤 3:在对话中使用应用
连接完成后,你可以直接在对话中调用这些应用。例如:
示例对话:
你: 帮我在 Google Drive 中找到上周的销售报告
ChatGPT: 我在你的 Google Drive 中找到了以下相关文件…
你: 在 Jira 中创建一个新任务:修复登录页面的 bug,优先级高
ChatGPT: 已为你创建任务,任务编号为 PROJ-123…
可用应用完整列表
🗂️ 项目管理与协作
| 应用名称 | 功能描述 | 使用场景示例 |
|---|---|---|
| Asana | 将任务转化为清晰的进展汇报与工作流 | “显示我本周的 Asana 待办任务” |
| Atlassian Rovo | 快速管理 Jira 和 Confluence | “在 Jira 中创建一个 Bug 工单” |
| Azure Boards | 同步 Azure DevOps 工作项 | “查看当前 Sprint 的进度” |
| Basecamp | 同步 Basecamp 项目和任务 | “列出 Basecamp 中的活跃项目” |
| Linear | 查找并引用问题和项目 | “搜索 Linear 中未完成的任务” |
| Monday.com | 管理 monday.com 中的工作 | “更新项目状态为已完成” |
| Teamwork.com | 同步 Teamwork 项目和任务 | “查看团队本周的工作安排” |
💬 团队沟通
| 应用名称 | 功能描述 | 使用场景示例 |
|---|---|---|
| Slack | 查找聊天和消息 | “搜索 Slack 中关于产品发布的讨论” |
| Teams | 查找聊天和消息 | “查找 Teams 中昨天的会议记录” |
| Zoom | 获取 Zoom 会议的智能见解 | “总结上次 Zoom 会议的要点” |
📁 文档与云存储
| 应用名称 | 功能描述 | 使用场景示例 |
|---|---|---|
| Google 云端硬盘 | 搜索并引用云端硬盘中的文件 | “找到 Q3 销售报告” |
| SharePoint | 搜索共享站点和 OneDrive 并提取内容 | “搜索公司政策文档” |
| Dropbox | 查找并访问存储的文件 | “找到最近上传的设计稿” |
| Box | 搜索并参考现有文档 | “查找合同模板” |
| Notion | 搜索并引用 Notion 页面 | “搜索产品需求文档” |
| Egnyte | 探索和分析你的内容 | “分析文档使用情况” |
📧 邮件与日历
| 应用名称 | 功能描述 | 使用场景示例 |
|---|---|---|
| Gmail | 查找并引用收件箱中的电子邮件 | “找到来自客户的最新邮件” |
| Outlook 电子邮件 | 搜索并引用 Outlook 电子邮件 | “搜索本周收到的发票邮件” |
| Google Calendar | 查询事件和可用性 | “查看明天的日程安排” |
| Outlook 日历 | 查询事件和可用性 | “检查下周一的空闲时间” |
| Google Contacts | 引用保存的联系人详情 | “查找张三的联系方式” |
🎨 设计与创意
| 应用名称 | 功能描述 | 使用场景示例 |
|---|---|---|
| Figma | 制作图表、幻灯片和素材 | “展示首页设计稿的最新版本” |
| Canva | 搜索、创建、编辑设计 | “创建一个社交媒体海报” |
| Adobe Acrobat | 轻松编辑和整理 PDF | “合并这两个 PDF 文件” |
| Adobe Express | 设计帖子、传单等 | “创建一个活动宣传图” |
| Adobe Photoshop | 编辑、美化、优化图像 | “调整这张图片的亮度” |
| Cloudinary | 管理、修改和托管图像 | “优化图片以适应网页展示” |
💼 销售与 CRM
| 应用名称 | 功能描述 | 使用场景示例 |
|---|---|---|
| HubSpot | 分析 CRM 数据并提炼见解 | “列出本月新增的潜在客户” |
| Agentforce Sales | 获取销售洞察以达成交易 | “分析本季度销售漏斗” |
| Clay | 查找并互动潜在客户 | “丰富这批潜在客户的信息” |
| HighLevel | 与 CRM 业务数据交互 | “查看客户跟进状态” |
| Pipedrive | 同步 Pipedrive 交易和联系人 | “更新交易阶段” |
| Zoho | 同步 Zoho CRM 记录和数据 | “创建新的客户记录” |
📊 数据与分析
| 应用名称 | 功能描述 | 使用场景示例 |
|---|---|---|
| Airtable | 向 ChatGPT 添加结构化数据 | “查询产品库存数据” |
| Amplitude | 搜索和分析数据 | “分析用户留存率趋势” |
| Hex | 提问并运行分析 | “生成月度销售报表” |
| Daloopa | 带链接的财务 KPI | “获取公司财务指标” |
💰 财务与金融
| 应用名称 | 功能描述 | 使用场景示例 |
|---|---|---|
| LSEG | 访问 LSEG 金融数据 | “查询股票行情” |
| Morningstar | 实时市场洞察 | “分析基金表现” |
| PitchBook | 利用市场情报加速工作流 | “查找投资机构信息” |
| Ramp | 自动化财务任务 | “查看本月支出报告” |
| Stripe | 支付和商业工具 | “查看最近的交易记录” |
| Intuit Credit Karma | 个性化财务决策 | “获取信用评分建议” |
| Intuit TurboTax | 退税估算和实时帮助 | “估算我的退税金额” |
📣 营销与增长
| 应用名称 | 功能描述 | 使用场景示例 |
|---|---|---|
| Intuit Mailchimp | 创建营销活动 | “设计一封促销邮件” |
| Klaviyo | 营销绩效洞察 | “分析邮件打开率” |
| Conductor | 用 AI 追踪品牌情感 | “监测品牌口碑变化” |
| Jotform | 构建表单、分析响应 | “创建客户满意度调查” |
👨💻 开发与技术
| 应用名称 | 功能描述 | 使用场景示例 |
|---|---|---|
| GitHub | 访问存储库、问题和拉取请求 | “查看最近的 PR 状态” |
| GitLab Issues | 同步 GitLab Issues 和合并请求 | “列出未解决的 Issues” |
| Replit | 将想法变成真正的应用 | “创建一个简单的网页应用” |
| Vercel | 搜索文档并部署应用 | “部署最新版本到生产环境” |
| Netlify | 在 Netlify 上构建和部署 | “查看部署状态” |
| Lovable | 构建应用和网站 | “生成一个落地页” |
| Hugging Face | 检查模型、数据集和 Spaces | “搜索文本生成模型” |
🎓 学习与教育
| 应用名称 | 功能描述 | 使用场景示例 |
|---|---|---|
| Coursera | 技能培训课程视频 | “推荐 Python 入门课程” |
| Khan Academy | 创建 K-12 数学练习 | “生成小学数学题目” |
📞 客户服务
| 应用名称 | 功能描述 | 使用场景示例 |
|---|---|---|
| Help Scout | 同步 Help Scout 邮箱和对话 | “查看未回复的客户工单” |
| Zoho Desk | 同步 Zoho Desk 工单和客户 | “处理高优先级工单” |
🏠 生活服务
| 应用名称 | 功能描述 | 使用场景示例 |
|---|---|---|
| AllTrails | 发现你的下一次徒步旅行 | “推荐附近的徒步路线” |
| Booking.com | 查找酒店、民宿等 | “搜索巴黎的酒店” |
| Expedia | 规划和预订旅行 | “查找飞往东京的航班” |
| OpenTable | 查找餐厅预订 | “预订今晚的意大利餐厅” |
| Tripadvisor | 预订高评分酒店 | “推荐纽约的热门景点” |
| Zillow | 买卖租房 | “搜索旧金山的公寓出租” |
🛒 购物与配送
| 应用名称 | 功能描述 | 使用场景示例 |
|---|---|---|
| DoorDash | 快速配送杂货 | “查看附近的外卖选项” |
| Instacart | 杂货等商品配送 | “添加牛奶到购物清单” |
| Target | 时尚、家居、美妆等 | “搜索 Target 的促销商品” |
🎫 娱乐与票务
| 应用名称 | 功能描述 | 使用场景示例 |
|---|---|---|
| Apple Music | 创建播放列表和查找音乐 | “创建一个跑步歌单” |
| StubHub | 浏览活动并购票 | “查找周末的演唱会门票” |
| Peloton | 发现 Peloton 健身课程 | “推荐 30 分钟的骑行课程” |
🚗 出行服务
| 应用名称 | 功能描述 | 使用场景示例 |
|---|---|---|
| Uber | 获取价格和预计到达时间 | “从机场到市中心要多少钱” |
| Uber Eats | 探索餐厅和菜品 | “推荐附近评分高的餐厅” |
| Thumbtack | 雇佣本地专业人员 | “找一个搬家服务” |
🔧 产品管理
| 应用名称 | 功能描述 | 使用场景示例 |
|---|---|---|
| Aha! | 同步 Aha! 产品路线图 | “查看产品发布计划” |
使用技巧
高效提问方式
- 明确指定应用:”用 Slack 搜索…”、”在 Jira 中创建…”
- 提供具体上下文:”找到上周五发给市场部的邮件”
- 组合使用:”从 Google Drive 找到报告,然后发送到 Slack”
常用操作示例
| 操作类型 | 示例提问 |
|---|---|
| 搜索文档 | “在 Google Drive 中搜索包含’预算’的文档” |
| 创建任务 | “在 Asana 中创建任务:完成用户调研,截止日期下周五” |
| 查看日程 | “查看我 Google Calendar 上明天的所有会议” |
| 发送消息 | “给 Slack #marketing 频道发送项目更新” |
| 数据查询 | “从 Airtable 中查询本月的销售数据” |
常见问题
Q:如何断开已连接的应用?
A:进入应用设置页面,找到对应应用,点击「断开连接」即可。
Q:应用无法正常工作怎么办?
A:尝试重新授权连接,或检查该应用服务是否正常运行。
Q:我的公司可以添加自定义应用吗?
A:是的,企业用户可以通过开发者工具添加自有应用,扩展 ChatGPT 的功能边界。
Q:一次可以使用多个应用吗?
A:可以。你可以在一次对话中调用多个应用,例如”从 Google Drive 找到报告并总结后发送到 Slack”。
16. 项目(Projects)
项目概念
| 属性 | 说明 |
|---|---|
| 核心定位 | 针对特定任务或主题的持久化工作空间 |
| 适用人群 | Plus、Pro、Team、Enterprise 用户 |
| 文件记忆 | 上传的文件被视为项目的”长期记忆”,所有项目内对话均可读取 |
| 指令优先级 | 项目指令 > 全局自定义指令 |
| 主要区别 | 普通对话是”一次性的”,Projects 是”连续性的” |
Projects 是为处理复杂、长周期任务设计的工作空间,解决了普通对话”上下文因新对话而丢失”的痛点。
Projects 与普通对话对比:
| 对比维度 | 普通对话 | Projects |
|---|---|---|
| 上下文范围 | 仅限当前对话历史 | 覆盖项目内所有文件和指令 |
| 文件管理 | 每次新对话需重新上传 | 上传一次,所有对话永久可用 |
| 知识库 | 无持久知识库 | 支持构建专属知识库 |
| 适用场景 | 临时问答、一次性任务 | 长期项目、论文写作、代码开发 |
创建与配置项目
从侧边栏创建:

- 点击左侧边栏「项目」标题旁的文件夹图标
- 输入项目名称(如:”2025年度营销复盘”)
- 点击「创建项目」
从现有对话转化:
在任意对话中,可以拖动至项目区域创建项目。
项目指令设置

项目指令设定的提示词会自动应用到该项目下的每一个新对话中,无需重复输入。
💡 提示:项目指令的优先级高于账户设置里的”自定义指令”。
通用指令模板:
### 角色定义
[定义 ChatGPT 在此项目中的具体职位,如:资深 Java 架构师]
### 项目背景
[简述项目目标、当前进度、关键约束]
### 回复风格要求
- 语言风格:[专业/幽默/学术/简洁]
- 格式要求:[使用 Markdown/强制列表/代码块]
- 引用规范:[必须引用项目文件中的具体段落]
### 知识库使用规则
- 优先从上传的文件中查找答案
- 如果文件中没有相关信息,请明确告知,不要编造
实战案例:学术论文润色
### 角色
你是面向 IEEE 期刊投稿的学术编辑。
### 背景
我正在撰写关于"大模型在医疗诊断中的应用"的论文,目标期刊是 Nature Medicine。
### 任务
检查语法错误,提升学术词汇的准确性,确保符合上传的《投稿指南.pdf》格式要求。
### 约束
修改建议需用粗体标出,保持原意不变,不要过度改写。
项目文件管理

这是项目的”知识库”:
- 支持格式:PDF、Word、Excel、Markdown、代码文件、图片等
- 容量限制:通常支持上传10-20个文件,单文件及总容量建议控制在512MB以内
提高检索准确率的技巧:
- 文件命名要清晰:使用
2024_Q3_财务报表.xlsx而不是未命名1.xlsx - 切分长文档:几百页的文档按章节拆分为较小文件
- 包含索引文件:创建
项目说明.md,概括每个文件的用途
跨对话共享信息:
项目内不同对话之间不能直接互相读取聊天记录,但共享相同的知识库和指令。
💡 操作建议:如果在”对话A”中得出重要结论,将其整理成
.txt或.md文件上传到项目知识库,这样”对话B”就能知道这个结论了。
常见配置模板
全栈软件开发
- 文件:API接口文档.md、数据库结构.sql、设计稿截图.png、依赖包列表.json
- 指令:设定技术栈(React + Python),规定代码风格,要求修改代码后提供完整代码块
- 对话分组:
- Chat 1: 需求分析
- Chat 2: 前端开发
- Chat 3: 后端逻辑与 Bug 修复
求职面试准备
- 指令:扮演严厉的面试官,根据 JD 和简历进行模拟面试。每次只问一个问题,等待回答后再点评并提出下一个问题。
- 文件:个人简历.pdf、作品集.pdf、目标岗位JD.txt、公司背景调查.docx
Projects 与 GPTs 区别
核心差异:
- GPTs 是”封装好的功能应用”,侧重于行为模式的固化
- Projects 是”上下文隔离的工作空间”,侧重于数据环境的构建
⚠️ 重要:目前两者在系统架构上是互斥的,无法在 Projects 工作区内调用 GPTs。
功能差异矩阵:
| 维度 | GPTs | Projects |
|---|---|---|
| 首要目标 | 固化特定任务的处理流程 | 维持复杂任务的上下文连贯性 |
| 模型调用 | 可锁定特定模型 | 仅支持标准模型 |
| 知识库性质 | 静态参考(RAG) | 动态工作(深度分析) |
| 外部连接 | 支持 Actions/API | 不支持 |
| 协作模式 | 通过链接分享使用权 | 可共享整个工作区 |
互斥解决方案:
若需在 Projects 中复现 GPTs 功能:
- 提取 GPTs 指令:进入 GPTs 配置页面复制其指令
- 配置 Projects 环境:将 GPTs 指令粘贴到项目指令
何时使用何种工具:
| 场景 | 推荐工具 |
|---|---|
| 任务高度重复性 | GPTs |
| 需要与外部系统交互 | GPTs |
| 需要对外分发 | GPTs |
| 任务具有长期性和复杂性 | Projects |
| 依赖大量特定文件 | Projects |
| 团队协作 | Projects |
17. 画布(Canvas)
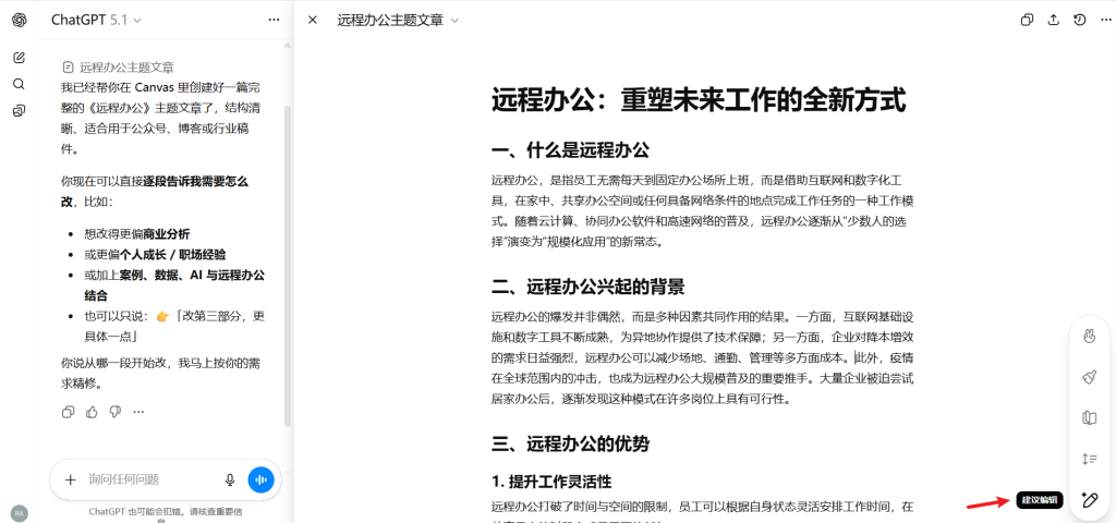
Canvas(画布)是 ChatGPT 提供的独立工作区,专门用于需要反复编辑和迭代的内容创作。与普通对话不同,Canvas 会在聊天窗口旁边打开一个可编辑的文档或代码面板,让你能够直接在内容上进行修改,而不是在对话中来回粘贴。
核心优势
| 普通对话 | Canvas |
|---|---|
| 每次修改都生成完整新版本 | 直接在原文上局部编辑 |
| 内容散落在多轮对话中 | 内容集中在一个面板 |
| 需要手动复制粘贴 | 一键导出最终版本 |
| 难以追溯修改历史 | 支持版本回滚 |
何时使用 Canvas
✅ 适合使用 Canvas:
- 长文档写作(文章、报告、邮件)
- 代码开发与调试
- 需要多轮润色的内容
- 翻译与本地化
- 任何需要”边写边改”的任务
❌ 不适合使用 Canvas:
- 简单问答
- 一次性内容生成
- 头脑风暴和探索性对话
- 信息查询
触发方式
方法一:手动触发

在输入框选择「画布」选项,或在对话中明确要求:
请用 Canvas 帮我写一篇关于远程办公的文章
打开 Canvas,我需要写一段 Python 代码
方法二:模型自动判断
当请求涉及较长的写作或编程任务时,ChatGPT 可能自动启用 Canvas:
帮我写一份完整的项目计划书,包含背景、目标、时间线和预算
方法三:从现有内容进入
把我上面发的这篇文章放到 Canvas 里,我要逐段修改
文档写作模式
Canvas 的文档模式提供一系列写作辅助工具,位于面板右侧的工具栏中。

工具栏功能:
| 工具 | 功能 |
|---|---|
| 添加表情 | 为文本添加合适的 emoji |
| 润色 | 提升语言表达质量 |
| 阅读级别 | 调整文字难度(小学→研究生) |
| 调整长度 | 扩写或缩写选中内容 |
| 建议编辑 | AI 提出修改建议,你决定是否采纳 |
实战:撰写技术博客
第一步:生成初稿

用 Canvas 写一篇介绍 Docker 容器技术的博客文章,面向初学者,
大约 1000 字,包含:
- 什么是容器
- Docker 的核心概念
- 一个简单的使用示例
第二步:局部修改

用鼠标选中想修改的段落,然后告诉 ChatGPT:
这段"什么是容器"的解释太抽象了,加一个生活中的比喻
第三步:使用工具栏

- 选中技术术语较多的段落 → 点击「阅读级别」→ 选择「高中生」
- 选中结尾段落 → 点击「调整长度」→ 选择「扩写」
第四步:整体润色

整体检查一下文章的逻辑流畅性,标注出衔接不自然的地方
第五步:显示修改

点击右上角图表可以显示修改的内容。
写作模式技巧:
- 善用选中编辑:不必每次都重新描述整篇文章,直接选中特定内容说「把这段改成更正式的语气」
- 分步迭代:先完成结构,再填充内容,最后润色
- 第一轮:先列出文章大纲
- 第二轮:逐节扩写
- 第三轮:统一语言风格
代码编写模式

当 Canvas 检测到编程相关任务时,会自动切换为代码模式,提供专属的编程工具。
工具栏功能:
| 工具 | 功能 |
|---|---|
| 添加评论 | 为代码添加详细注释 |
| 添加日志 | 插入调试用的日志语句 |
| 修正错误 | 检测并修复代码错误 |
| 转移到一种语言 | 将代码转为其他编程语言 |
| 代码审查 | 检查潜在问题和改进点 |
实战:开发 Python 工具
第一步:生成初始代码
用 Canvas 写一个 Python 脚本,功能是:
- 读取指定文件夹下的所有图片
- 批量压缩图片到指定大小
- 保存到新的输出文件夹
使用 Pillow 库
第二步:代码审查
点击工具栏的「代码审查」按钮,ChatGPT 会检查:
- 潜在的错误和异常处理
- 性能优化建议
- 代码风格问题
第三步:选中特定函数修改
这个函数加上进度条显示,用 tqdm 库
第四步:添加注释
给所有函数添加 docstring,说明参数和返回值
第五步:语言转换
把这段代码转成 JavaScript (Node.js) 版本
代码模式技巧:
- 增量开发:逐步添加功能
第一步:先实现核心的图片压缩功能
第二步:添加批量处理
第三步:添加命令行参数支持
第四步:添加错误处理
- 调试辅助:遇到报错时直接粘贴错误信息
运行报错了:
[粘贴错误信息]
请修复这个问题
- 单独修改某几行
第 23-30 行的循环效率太低,用列表推导式重写
编辑与协作功能
直接编辑
Canvas 中的内容可以直接手动编辑:
- 直接打字修改内容
- 删除不需要的部分
- 复制粘贴外部内容
手动编辑后,ChatGPT 会识别你的改动:
基于我刚才手动修改的内容,继续完善后面的部分
AI 建议编辑
点击「建议编辑」按钮后,ChatGPT 以修订模式显示建议:
- 删除的内容显示为红色删除线
- 新增的内容显示为绿色
- 你可以逐条接受或拒绝
内嵌注释
让 ChatGPT 不直接修改,而是添加注释:
不要直接改,用批注的形式指出这篇文章的问题
版本历史与回滚
Canvas 会自动保存每次重要修改,形成版本历史。

查看版本:
- 点击 Canvas 面板右上角按钮
- 可以切换上下版本
标记重要版本:

记住当前版本,保存为"第一稿",后续修改后我可能想回退
Canvas 实践总结
何时使用 Canvas:
| 场景 | 是否使用 Canvas |
|---|---|
| “帮我写一篇文章” | ✅ 使用 |
| “这篇文章主题应该写什么” | ❌ 先普通对话讨论 |
| “写一个完整的爬虫脚本” | ✅ 使用 |
| “Python 列表和元组有什么区别” | ❌ 普通对话即可 |
| “帮我改一下这封邮件” | ✅ 使用 |
| “这个代码报错是什么原因” | ❌ 普通对话即可 |
高效工作流程:
1. 普通对话:明确需求、讨论方向
↓
2. 进入 Canvas:生成初稿
↓
3. 迭代优化:工具栏 + 选中编辑 + 对话指令
↓
4. 版本管理:适时回滚、保存关键版本
↓
5. 导出使用:复制保存最终版本
避免常见问题:
| 问题 | 解决方案 |
|---|---|
| Canvas 内容太长导致处理变慢 | 分模块处理,或将已完成的部分导出后清空 |
| AI 每次修改太多不想要的地方 | 使用「建议编辑」模式,逐条确认;或选中特定区域限定修改范围 |
| 想退出 Canvas 回到普通对话 | 直接在对话框中提出与 Canvas 内容无关的新问题,或关闭 Canvas 面板 |
18. Codex
Codex 是 ChatGPT 提供的 AI 编程助手功能,帮助你用自然语言完成代码修改和开发任务。Codex 有四种运行环境:命令行(CLI)、IDE 插件、SDK 以及云端环境。

这里讲解下云端运行,点击「Codex」授权连接到 GitHub。
第一步:在 Codex 中导入项目
打开 Codex 网页版,在存储库列表中选择你 GitHub 上的项目,Codex 会自动识别并准备好运行环境。
第二步:用自然语言描述需求
直接在对话框里说你想改什么。比如「按钮字体看不清,改成显眼的颜色」、「给登录页面加个记住密码的功能」、「把这段代码重构一下,提高可读性」等。Codex 会自动创建云端环境并开始执行任务。
第三步:后台异步执行
任务提交后会在后台静默运行,你可以同时提交多个任务并行处理。点击任务卡片可以查看执行日志,实时了解进度。
第四步:审核并合并代码
任务完成后,进入查看页面审核代码修改。确认无误后,点击右上角的「创建拉取请求」,选择「查看 PR」,修改就会以 Pull Request 的形式提交到 GitHub。在 PR 页面做最终审核,点击「Merge」合并到主干分支,整个代码修改就完成了。
19. 深度研究(Deep Research)
Deep Research 是 ChatGPT 提供的自主研究功能。与普通对话不同,它会模拟人类研究员的工作方式:自主规划研究路径、浏览大量网页、交叉验证信息、最终生成一份带有引用来源的完整研究报告。
一次深度研究通常需要5-30分钟,期间 ChatGPT 可能会浏览数十甚至上百个网页。
与普通搜索的区别
| 功能 | 普通对话 | ChatGPT 搜索 | Deep Research |
|---|---|---|---|
| 响应时间 | 几秒 | 10-30秒 | 5-30分钟 |
| 信息来源 | 训练数据 | 少量实时搜索 | 大量网页深度阅读 |
| 输出长度 | 几百字 | 几百到一千字 | 数千字完整报告 |
| 引用来源 | 通常无 | 简单引用 | 详细引用列表 |
| 适合任务 | 快速问答 | 时事查询 | 复杂研究课题 |
使用限制:
| 计划 | 每月次数 |
|---|---|
| Plus($20/月) | 25 次 |
| Pro($200/月) | 125 次 |
⚠️ 注意:次数按自然月重置,取消的研究也会消耗次数。
如何发起研究请求
方法一:手动触发

在输入框选择「深度研究」选项。
方法二:在对话中触发
对这个问题进行深度研究:[你的研究主题]
请使用 Deep Research 功能,帮我全面调研...
发起请求后的流程:
1. 提交问题
↓
2. ChatGPT 可能会追问以澄清需求(可选)
↓
3. 展示研究计划,你可以确认或调整
↓
4. 开始自主研究,显示实时进度
↓
5. 生成完整报告
撰写优质研究提示
❌ 模糊的请求:
研究一下人工智能
✅ 明确的请求:
研究2024年生成式AI在医疗诊断领域的应用现状,包括:
1. 主要应用场景和代表性产品
2. 临床验证和监管审批情况
3. 面临的技术挑战和伦理争议
4. 未来2-3年的发展趋势预测
重点关注FDA已批准或在审项目,以及顶级医学期刊的研究结论
好的研究请求应包含:
| 要素 | 说明 | 示例 |
|---|---|---|
| 明确主题 | 具体的研究对象 | “对比分析 React、Vue、Svelte 三个前端框架” |
| 时间范围 | 限定信息的时效性 | “2023年至今的发展” |
| 具体维度 | 需要覆盖的方面 | “性能、生态、学习曲线、就业市场” |
| 深度要求 | 期望的分析层次 | “需要具体的基准测试数据” |
| 信息来源偏好 | 希望参考的资料类型 | “优先参考官方文档和技术博客” |
| 输出用途 | 帮助 AI 调整风格 | “用于技术选型会议汇报” |
研究过程中的交互
澄清阶段
提交请求后,ChatGPT 可能先提出澄清问题:
在开始研究之前,我想确认几点:
1. 您关注的是B2B还是B2C市场?
2. 地理范围是全球还是特定地区?
3. 是否需要包含投资和并购相关信息?
研究计划确认
ChatGPT 会展示研究计划:
研究计划:
1. 首先检索行业报告和市场分析...
2. 然后查找具体公司案例和产品信息...
3. 接着收集用户评价和专家观点...
4. 最后整合形成对比分析...
预计用时:约15分钟
确认开始?
实时进度追踪
研究进行中会显示:
🔍 正在研究中...
━━━━━━━━━━━━━━━━━━━━ 65%
已浏览 47 个来源
当前正在分析: [网站名称]
已收集关键发现: 12 条
报告解读与导出
报告结构
一份典型的深度研究报告包含:
📋 研究报告
一、执行摘要
[核心发现的简要概述,通常3-5个要点]
二、背景介绍
[研究主题的基本概念和背景信息]
三、主体内容
[根据问题维度组织的详细分析]
3.1 [维度一]
- 发现1 [来源引用]
- 发现2 [来源引用]
3.2 [维度二]
...
四、关键洞察
[交叉分析后的深层结论]
五、局限性说明
[研究过程中遇到的限制和数据缺口]
六、参考来源
[所有引用的网页链接列表]
如何使用引用来源
报告中的引用以角标或链接形式出现:
根据 Gartner 2024年报告[1],该市场规模已达到120亿美元,
年增长率约为35%[2]。然而,麦肯锡的分析指出[3]...
---
[1] https://www.gartner.com/...
[2] https://www.statista.com/...
[3] https://www.mckinsey.com/...
验证流程建议:
- 对于关键数据,点击来源链接核实原文
- 检查来源的权威性和时效性
- 对于多个来源矛盾的信息,优先采信更权威的来源
报告后的追问
报告生成后,可以继续追问:
第三部分的竞争格局分析能再详细展开吗?特别是关于定价策略的对比
报告中提到的技术限制,有没有最新的解决方案?
基于这份研究,帮我起草一份给管理层的简报,控制在一页纸内
适用场景
✅ 最适合深度研究的场景
1. 市场与行业研究
调研东南亚电动汽车市场现状,包括:
- 各国政策支持力度
- 主要品牌市场份额
- 充电基础设施发展
- 消费者接受度调查
- 2025年市场规模预测
2. 技术方案选型
为一个日活50万的内容社区选择后端技术栈,对比:
- Go + Gin vs Node.js + Nest vs Java + Spring Boot
从性能、开发效率、招聘难度、长期维护成本角度分析
需要包含实际案例和基准测试数据
3. 学术文献综述
综述2020-2024年间关于大语言模型幻觉问题的研究进展:
- 幻觉的分类和成因理论
- 主流检测方法及其效果对比
- 缓解策略的最新进展
- 尚未解决的开放问题
主要参考 ACL、EMNLP、NeurIPS 等顶会论文
4. 竞品分析
分析Notion、Obsidian、Roam Research三款笔记软件:
- 目标用户群体定位
- 核心差异化功能
- 定价策略
- 用户口碑和主要抱怨点
- 各自的发展路线图
5. 政策法规梳理
整理中国跨境电商的最新税收和合规要求(2024年),包括:
- 个人物品和商业进口的区别
- 各试点城市的政策差异
- 申报和纳税流程
- 常见违规案例和处罚
❌ 不适合深度研究的场景
| 场景 | 原因 | 替代方案 |
|---|---|---|
| 简单事实查询 | 浪费次数 | 普通搜索对话 |
| 最新新闻(几小时内) | 索引可能有延迟 | ChatGPT 搜索或直接看新闻 |
| 主观建议类问题 | “我该学什么”不需要大量调研 | 普通对话讨论 |
| 涉及非公开信息 | 无法访问内部数据库/付费内容 | 人工研究 |
| 需要实时数据 | 如当前股价、即时比分 | 专业工具或 API |
实战案例:为创业项目做市场调研
第一步:提出研究请求
我计划开发一款面向独立开发者的 AI 代码审查工具,
请进行深度市场研究,包括:
1. 现有竞品分析
- 主要产品及其核心功能
- 定价模式
- 用户评价和痛点
2. 目标用户画像
- 独立开发者群体规模
- 他们目前如何解决代码审查需求
- 付费意愿和预算
3. 市场机会
- 现有产品未满足的需求
- 可行的差异化方向
4. 潜在风险
- 技术门槛
- 大厂竞争威胁
希望重点参考 Product Hunt、Indie Hackers、Hacker News 等社区的讨论
第二步:回答澄清问题
ChatGPT: 在开始研究前,我想确认:
1. 目标语言是全语言支持还是特定语言(如仅 JavaScript/Python)?
2. 是否包括已集成 AI 的 IDE(如 Cursor)作为竞品?
3. 地域重点是全球还是特定市场?
你的回答:
1. 重点关注 JavaScript/TypeScript 和 Python
2. 是的,Cursor、GitHub Copilot 都算广义竞品
3. 全球市场,但用户群体以英语为主
第三步:确认研究计划
ChatGPT: 研究计划如下:
阶段1: 收集现有AI代码工具产品列表及其功能对比
阶段2: 分析各产品的用户评价、定价和市场定位
阶段3: 在开发者社区检索关于代码审查的讨论和需求
阶段4: 寻找市场规模和增长趋势的数据
阶段5: 整合分析,识别机会和风险
预计用时: 20-25分钟
是否开始?
你的回答:
可以开始,另外请特别关注产品的 GitHub/VSCode 集成方式
第四步:获取报告并追问
报告中提到 CodeRabbit 增长很快,能具体说说它的获客渠道和增长策略吗?
基于这份调研,帮我列出 MVP 阶段应该优先实现的 5 个核心功能
把竞品对比的部分整理成一个表格,方便我做 PPT
常见问题与解决方案
Q1:研究耗时很长,中途能做其他事吗?
可以。深度研究在后台进行,你可以:
- 开启新对话处理其他任务
- 关闭浏览器,稍后回来查看
- 通过「历史对话」找到研究结果
Q2:研究结果不满意怎么办?
- 方案一:追问深化
关于 [某个方面] 的分析太浅了,请针对这部分再深入挖掘
- 方案二:指定来源重新研究
刚才的研究主要引用了新闻报道,我需要更多学术论文和行业报告的支持,
请重新研究,优先查找 Google Scholar 上的论文和咨询公司的报告
💡 这会消耗新的次数
- 方案三:缩小范围重来
范围太广导致每部分都不深入,请只聚焦于 [特定子话题] 进行深度研究
Q3:研究引用的来源打不开或已失效?
网页可能需要登录/付费、已被删除或有地区访问限制。应对方法:
- 使用网页存档工具查找历史版本
- 根据标题和关键词自行搜索替代来源
- 重点信息找到多个来源交叉验证
Q4:如何最大化利用有限的次数?
策略一:合并相关问题
❌ 分开问(消耗3次):
- 研究A公司的市场策略
- 研究B公司的市场策略
- 研究C公司的市场策略
✅ 合并问(消耗1次):
对比研究A、B、C三家公司的市场策略
策略二:先普通对话,后深度研究
在发起深度研究前,先用普通对话:
- 明确研究问题的边界
- 了解基本背景知识
- 确定最值得深挖的方向
策略三:充分利用追问
一次深度研究后的追问不消耗额外次数:
追问1: 把第三部分展开详细说说
追问2: 补充一下欧洲市场的情况
追问3: 基于研究结论给我三个可行的建议
追问4: 整理成 markdown 格式方便我保存
Q5:深度研究能访问哪些内容?
| 可以访问 | 无法访问 |
|---|---|
| 公开网页和文章 | 付费墙后的内容 |
| 公开的 PDF 文档 | 需要登录的页面 |
| 新闻网站和博客 | 企业内部系统 |
| 部分学术论文摘要 | 实时数据库 |
| 公开的政府和机构报告 | 部分地区限制的网站 |
深度研究进阶技巧
技巧一:设定输出格式
研究完成后,请按以下格式输出:
1. 一页纸执行摘要(适合管理层快速阅读)
2. 详细报告正文
3. 所有数据汇总成表格
4. 参考来源按可信度排序
技巧二:多轮深度研究的衔接
这是系列研究的第二部分。
第一部分我们已经完成了市场规模和竞品分析(结论:市场规模约50亿,
主要竞品是A、B、C,差异化机会在于XX)。
本次请深入研究用户需求和付费意愿,可以参考第一部分的竞品名单进行
用户评价分析。
技巧三:指定研究方法论
请采用 SWOT 分析框架研究 XX 公司进入 YY 市场的可行性
使用波特五力模型分析 XX 行业的竞争格局
按照系统性文献综述的方法,研究 XX 领域的研究进展
技巧四:输出与其他工具衔接
研究完成后,把所有竞品信息整理成 CSV 格式,包含以下字段:
产品名称、公司、成立时间、融资轮次、定价、核心功能、目标用户
20. 代理模式(Agentic Mode)
代理模式(Agentic Mode)是 ChatGPT 的一项强大功能,让 AI 能够自主规划并执行多步骤复杂任务。与普通对话不同,代理模式下的 ChatGPT 会:
- 🧠 自主思考:分析任务需求,制定执行计划
- 🔄 多步执行:自动完成搜索、分析、整合等连续操作
- 🛠️ 调用工具:根据需要使用网页浏览、代码执行、文件处理等能力
- 📋 汇总结果:将所有信息整理成完整的回答
启用方法

在输入框选择「代理模式」选项,输入任务描述发送即可。
适用场景
🔬 深度研究
请帮我研究2024年中国咖啡市场的发展趋势,包括市场规模、主要品牌、消费者偏好,整理成一份报告
🛒 购物决策
我想买一台5000元左右的笔记本电脑,主要用于编程和视频剪辑,帮我对比推荐几款
📊 数据分析
分析我上传的这份销售数据,找出销售下滑的原因,并给出改进建议
📝 内容创作
帮我写一篇关于人工智能在医疗领域应用的深度文章,需要引用最新的研究和案例
🗓️ 旅行规划
帮我规划一个7天的日本东京+京都旅行计划,预算2万元,包括景点、住宿、交通建议
💼 竞品分析
分析抖音、快手、小红书三个平台的电商功能差异,整理成对比表格
使用技巧
描述清晰具体
- ❌ “帮我查点资料”
- ✅ “帮我查找2024年新能源汽车销量前10的品牌及其市场份额”
说明期望输出
- ✅ “整理成表格形式”
- ✅ “给出3个可执行的建议”
- ✅ “用通俗易懂的语言解释”
提供背景信息
- ✅ “我是一个初学者…”
- ✅ “这是给公司管理层看的…”
可上传文件辅助
- ✅上传 PDF、Excel、图片等文件
- ✅代理模式会自动分析并结合文件内容
⚠️ 注意事项
- 代理模式有次数限制,请合理规划使用
- 复杂任务可能需要较长执行时间
- 执行过程中可以随时查看进度
- 如果结果不满意,可以追问补充
实战示例
示例:市场调研任务
输入:
我打算开一家奶茶店,请帮我做一个完整的市场调研:
1. 分析当前奶茶市场的整体情况
2. 研究主要竞争品牌(喜茶、奈雪、蜜雪冰城等)
3. 了解消费者偏好和趋势
4. 给出开店建议和注意事项
代理模式执行过程:
- 搜索奶茶行业最新市场报告
- 查找各品牌经营数据和特点
- 研究消费者调研报告
- 整合分析并生成建议
- 输出完整市场调研报告
代理模式是 ChatGPT 最强大的功能之一,特别适合:
- 📚 需要大量信息搜集整合的任务
- 🔍 需要多角度深入分析的问题
- 📋 需要完整方案输出的项目
善用代理模式,可以大幅提升工作和学习效率!
21. 添加源

添加源功能可以让你将外部服务和应用连接到 ChatGPT,使 AI 能够直接访问你的个人数据。
目前支持的源包括两类:一类是常用服务的快捷连接,比如 Gmail、Google Calendar、Google Contacts、Box、Dropbox 以及 Google 云端硬盘等;另一类是通过「连接更多」接入的第三方应用,包括 Adobe 系列、Canva、Coursera、Booking.com、Atlassian Rovo 等数十款工具。连接后,你可以让 ChatGPT 帮你搜索邮件、查看日程、分析云盘文件、总结文档内容等。

使用方法有两种。第一种是在对话中快速添加:点击输入框左侧的「+」按钮,选择「更多」然后点击「添加源」,在弹出的界面中点击「添加」下拉菜单,选择要连接的服务并完成授权登录即可。

第二种是在设置中统一管理:打开 ChatGPT 设置,在左侧菜单选择「应用与连接器」,浏览可用应用列表并点击相应图标进行连接。
⚠️注意:每个源都需要单独授权,ChatGPT 只能访问你明确允许的内容,你可以随时在设置中断开连接或调整权限。
22. 研究与学习
研究与学习(Study and Learn) 是 ChatGPT 中的一个专门学习模式,旨在帮助用户更高效地学习新知识、准备考试、理解复杂概念。
启用方法

在输入框选择「研究与学习」选项,输入任务发送即可。
核心功能介绍
1️⃣ 概念解释
示例提问:
"用简单的语言解释量子纠缠是什么?"
"什么是机器学习中的过拟合?给我举个例子"
2️⃣ 学习计划制定
示例提问:
"我要在3个月内学会Python,请给我制定学习计划"
"帮我规划CPA考试的复习时间表"
3️⃣ 知识测验
示例提问:
"给我出10道关于二战历史的选择题"
"测试我的微积分知识,从简单到困难"
4️⃣ 复习总结
示例提问:
"总结《经济学原理》第一章的核心内容"
"用思维导图形式归纳光合作用过程"
5️⃣ 费曼学习法
示例提问:
"我来向你解释相对论,请指出我的错误"
"扮演一个不懂编程的人,让我教你什么是函数"
高效使用技巧
📌 上传学习资料
结合「添加文件」功能:
- 上传课本PDF
- 上传课堂笔记图片
- 上传练习题目
示例:
[上传课本章节] + "请帮我总结这章的重点,并出5道测试题"
📌 制作记忆卡片
示例提问:
"把这些英语单词做成Anki格式的记忆卡片"
"为这10个历史事件创建时间线记忆法"
📌 模拟考试
示例提问:
"模拟一场30分钟的雅思口语考试"
"像真正的面试官一样问我数据结构问题"
📌 错题分析
示例提问:
"我做错了这道数学题,请一步步分析我错在哪里"
[上传错题图片] + "详细讲解正确的解题思路"
高效实践
- 明确学习目标 – 告诉AI你的水平和目标
- 分解大任务 – 把复杂主题拆成小部分
- 主动提问 – 不懂就追问”为什么?”
- 定期复习 – 请AI帮你安排复习周期
- 实践练习 – 让AI出题检验学习效果
学科使用示例
理工科类
| 学科 | 示例提问 |
|---|---|
| 高等数学 | “一步步教我解这个积分题” |
| 线性代数 | “用图形化方式解释特征值和特征向量” |
| 概率论 | “贝叶斯定理的直观理解方法” |
| 物理学 | “用日常例子解释热力学第二定律” |
| 量子力学 | “测不准原理是什么意思?” |
| 化学 | “有机化学的命名规则总结” |
| 生物学 | “用故事形式讲解免疫系统如何工作” |
| 分子生物学 | “DNA复制和转录的区别是什么?” |
| 计算机科学 | “用动画思维解释递归算法” |
| 数据结构 | “红黑树和AVL树的区别是什么?” |
| 操作系统 | “进程和线程的区别用生活例子解释” |
| 计算机网络 | “TCP三次握手的原理是什么?” |
| 数据库 | “什么是数据库范式?为什么要规范化?” |
| 机器学习 | “过拟合是什么?如何避免?” |
| 深度学习 | “卷积神经网络的工作原理” |
| 统计学 | “P值到底代表什么意思?” |
| 电子电路 | “运算放大器的基本工作原理” |
| 信号处理 | “傅里叶变换的物理意义是什么?” |
| 控制理论 | “PID控制器怎么调参?” |
| 材料科学 | “金属疲劳是怎么发生的?” |
| 天文学 | “黑洞是如何形成的?” |
| 地质学 | “板块构造理论如何解释地震?” |
文科类
| 学科 | 示例提问 |
|---|---|
| 世界历史 | “用故事形式讲述法国大革命” |
| 中国历史 | “对比唐朝和宋朝的政治制度” |
| 地理 | “世界主要气候类型及分布规律” |
| 政治学 | “三权分立的原理和实际运作” |
| 哲学 | “用简单语言解释康德的绝对命令” |
| 逻辑学 | “常见的逻辑谬误有哪些?举例说明” |
| 社会学 | “什么是社会分层理论?” |
| 心理学 | “认知失调理论是什么意思?” |
| 教育学 | “建构主义学习理论的核心观点” |
| 文学 | “分析《红楼梦》的叙事结构” |
| 新闻学 | “新闻写作的倒金字塔结构怎么用?” |
| 传播学 | “麦克卢汉的媒介理论核心观点” |
| 法学 | “民法中的善意取得制度是什么?” |
| 国际关系 | “现实主义和自由主义的区别” |
| 人类学 | “文化相对主义是什么意思?” |
| 考古学 | “碳14测年法的原理是什么?” |
| 宗教学 | “对比佛教和基督教的核心教义” |
| 艺术史 | “文艺复兴时期绘画的主要特点” |
| 音乐理论 | “大调和小调的区别是什么?” |
| 美学 | “什么是崇高美?举例说明” |
商科类
| 学科 | 示例提问 |
|---|---|
| 微观经济学 | “供需曲线如何决定市场价格?” |
| 宏观经济学 | “通货膨胀和通货紧缩的影响对比” |
| 会计学 | “资产负债表和利润表的关系” |
| 财务管理 | “NPV和IRR哪个更适合评估项目?” |
| 金融学 | “期权定价的Black-Scholes模型” |
| 投资学 | “现代投资组合理论的核心思想” |
| 市场营销 | “4P和4C营销理论的区别” |
| 管理学 | “马斯洛需求层次理论如何应用?” |
| 战略管理 | “波特五力模型怎么分析行业?” |
| 人力资源 | “KPI和OKR的区别及适用场景” |
| 供应链管理 | “牛鞭效应是什么?如何减轻?” |
| 国际贸易 | “比较优势理论用例子解释” |
| 税法 | “增值税和所得税的区别” |
| 审计学 | “内部控制的五要素是什么?” |
| 公司金融 | “资本结构如何影响公司价值?” |
语言类
| 学科 | 示例提问 |
|---|---|
| 英语语法 | “现在完成时和过去时的区别” |
| 英语写作 | “纠正我的英语作文语法错误” |
| 英语口语 | “模拟一场雅思口语Part 2考试” |
| 英语词汇 | “这些GRE单词做成记忆卡片” |
| 日语 | “て形的变化规则总结” |
| 韩语 | “韩语敬语体系怎么使用?” |
| 法语 | “法语动词变位规律总结” |
| 德语 | “德语四个格的用法区别” |
| 西班牙语 | “虚拟语气什么时候使用?” |
| 俄语 | “俄语名词的性数格变化规则” |
| 拉丁语 | “拉丁语动词的六个时态” |
| 古汉语 | “文言文虚词’之’的用法归纳” |
| 语言学 | “什么是语言的能指和所指?” |
| 翻译理论 | “直译和意译如何选择?” |
医学与健康类
| 学科 | 示例提问 |
|---|---|
| 解剖学 | “心血管系统的结构图解” |
| 生理学 | “肾脏的滤过机制是什么?” |
| 病理学 | “炎症反应的五个典型表现” |
| 药理学 | “抗生素的作用机制分类” |
| 内科学 | “糖尿病的诊断标准和分型” |
| 外科学 | “阑尾炎的临床表现和处理” |
| 妇产科 | “妊娠期的生理变化总结” |
| 儿科学 | “小儿发育里程碑时间表” |
| 神经科学 | “神经递质的类型和功能” |
| 免疫学 | “先天免疫和适应性免疫的区别” |
| 流行病学 | “RR和OR的区别及计算方法” |
| 营养学 | “三大营养素的代谢途径” |
| 中医学 | “八纲辨证的基本内容” |
| 护理学 | “压疮的分期和预防措施” |
| 公共卫生 | “一级二级三级预防的区别” |
工程类
| 学科 | 示例提问 |
|---|---|
| 机械工程 | “四冲程发动机的工作原理” |
| 土木工程 | “混凝土配合比设计方法” |
| 建筑学 | “现代主义建筑的设计原则” |
| 电气工程 | “三相交流电的原理” |
| 自动化 | “什么是闭环控制系统?” |
| 航空航天 | “飞机升力是如何产生的?” |
| 船舶工程 | “船舶稳性的基本原理” |
| 化学工程 | “精馏塔的工作原理” |
| 环境工程 | “污水处理的基本流程” |
| 能源工程 | “太阳能电池的发电原理” |
| 核工程 | “核裂变和核聚变的区别” |
| 生物工程 | “PCR技术的原理和步骤” |
| 食品工程 | “巴氏杀菌和超高温杀菌的区别” |
| 交通工程 | “信号灯配时的基本原理” |
| 测绘工程 | “GPS定位的基本原理” |
艺术与设计类
| 学科 | 示例提问 |
|---|---|
| 绘画 | “素描中的明暗五调子是什么?” |
| 色彩学 | “色彩三要素和配色原则” |
| 设计基础 | “格式塔原则在设计中的应用” |
| 平面设计 | “字体排版的基本规则” |
| UI设计 | “什么是设计系统?如何建立?” |
| UX设计 | “用户旅程地图怎么做?” |
| 工业设计 | “人机工程学的基本原则” |
| 室内设计 | “空间布局的基本原则” |
| 摄影 | “光圈快门ISO的关系” |
| 电影学 | “蒙太奇手法的类型和作用” |
| 动画 | “动画的12条基本原则” |
| 游戏设计 | “什么是游戏的核心循环?” |
| 服装设计 | “服装廓形的基本类型” |
| 珠宝设计 | “宝石的4C标准是什么?” |
考试备考类
| 考试类型 | 示例提问 |
|---|---|
| 高考 | “高中数学圆锥曲线专题总结” |
| 考研 | “考研政治毛中特重点知识点” |
| 公务员 | “行测数量关系的速算技巧” |
| CPA | “注会会计长期股权投资总结” |
| 法考 | “民法总则的重点法条解读” |
| 雅思 | “雅思写作Task 2的结构模板” |
| 托福 | “托福听力笔记技巧” |
| GRE | “GRE阅读长难句分析方法” |
| GMAT | “GMAT逻辑题的常见题型” |
| SAT | “SAT数学易错点总结” |
| PMP | “项目管理五大过程组的关系” |
| 软考 | “系统架构设计师备考重点” |
| 教资 | “教育心理学核心理论总结” |
| 医师资格 | “执业医师考试高频考点” |
23. 智能购物

智能购物是 ChatGPT 提供的 AI 购物助手功能,帮助你在购买任何商品前做出更明智的决策。你可以在输入框选择「研究与学习」选项,然后用自然语言描述你想买什么。
比如”3000元左右拍照好的手机推荐”、”戴森吹风机有没有平替”、”双十一买电视能便宜多少”等。AI 会实时搜索产品信息,给你专业的分析和建议,帮你货比三家、避开消费陷阱,真正做到买得对、买得值。
24. 测验

测验(quizzes)是一个把学习内容转化为可互动测试的功能,核心价值是:检验理解、巩固记忆、发现盲点。
| 场景 | 说明 |
|---|---|
| 学生复习 | 针对课本内容生成练习题 |
| 考试备考 | 模拟真题训练 |
| 技能学习 | 编程、语言等知识检测 |
| 读书笔记 | 检验阅读理解程度 |
| 培训测评 | 企业培训后的知识考核 |
详细使用示例
示例 1:学科知识测验
请帮我生成5道高中物理「动量守恒」的选择题,包含答案和解析
示例 2:英语词汇测验
我正在背诵四级词汇,请用以下单词出5道填空题:
abandon, bindicate, bindicate, bindicate, bindicate
示例 3:编程知识测验
请生成5道Python基础测验题,难度由易到难,题型包括:
- 2道选择题
- 2道填空题
- 1道代码纠错题
示例 4:上传文件后测验
步骤:
- 先点击「添加照片和文件」上传学习资料(PDF、图片等)
- 再使用「测验」功能
根据我上传的这份《市场营销学》第三章内容,生成10道测验题,包括:
- 5道单选题
- 3道多选题
- 2道简答题
示例 5:自定义测验格式
我要准备教师资格证考试,请按以下格式出题:
【科目】教育心理学
【题量】10题
【题型分布】
- 单选题 6道(每题2分)
- 判断题 4道(每题1分)
【难度】中等
【要求】每题附带答案和解析
高级用法技巧
技巧 1:指定题目难度
请出5道难度递增的数学题:
- 第1-2题:基础题
- 第3-4题:中等题
- 第5题:拔高题
技巧 2:模拟真实考试
请模拟一套完整的CET-4英语试卷,包括:
- 写作(15分钟)
- 听力(描述题目即可)
- 阅读理解
- 翻译
并给出参考答案
技巧 3:互动式测验
请一道一道地考我Python知识,我回答后你再判断对错并给出下一题
然后进入互动模式:
ChatGPT: 第1题:Python中如何创建一个空列表?
你: list = []
ChatGPT: ✅ 正确!也可以用 list() 创建。
第2题:如何获取列表的长度?
技巧 4:错题针对性复习
我刚才第3题和第7题做错了,请针对这两个知识点再出3道类似的题目帮我巩固
实用提示词模板
模板 1:通用测验
请针对【主题】生成【数量】道测验题
题型包括:【选择/填空/判断/简答】
难度:【简单/中等/困难】
要求附带答案和详细解析
模板 2:限时模拟考
请生成一套【考试名称】模拟试卷
总分:【X】分
时间:【X】分钟
严格按照真实考试的题型和分值分布
模板 3:知识点专项突破
我对【某知识点】掌握不好,请出10道专项练习题
从基础到进阶,帮我彻底掌握这个知识点
25. GPTs 使用方法
更详细的教程请访问:GPTs从入门到精通
访问 GPTs 商店

点击左侧边栏的「GPT」入口,进入类似 App Store 的界面。可以搜索或浏览”写作、工作效率、研究与分析”等分类下的工具。
发现与搜索 GPTs
- 分类浏览:按类别(写作、编程、教育等)浏览
- 关键词搜索:直接搜索想要的功能
- 排行榜:查看热门和推荐的 GPTs
也可以通过分享链接直接访问:
- 格式:
https://chatgpt.com/g/g-xxxxxxxx-name
创建 GPTs 应用
GPTs 是 OpenAI 推出的自定义 ChatGPT 功能,允许用户创建针对特定任务的个性化 AI 助手。
- 使用权限:免费用户可访问公开 GPTs
- 创建权限:Plus、Team、Enterprise 用户可创建
创建步骤
步骤1:进入创建界面

点击左上角创建按钮,找到「创建」配置。
步骤2:选择创建模式
对话式创建

通过与 GPT Builder 对话来创建:
GPT Builder: What would you like to make?
你: 我想创建一个帮助用户写周报的助手
GPT Builder: 好的!你想要创建一个专门帮助用户写周报的助手...
手动配置
直接填写配置信息:
| 字段 | 说明 | 示例 |
|---|---|---|
| Name | GPT 名称 | 周报助手 |
| Description | 简短描述 | 帮你快速生成专业的工作周报 |
| Instructions | 详细指令 | 见下方示例 |
| Conversation starters | 对话开场白 | “帮我写本周周报” |
| Knowledge | 上传知识文件 | PDF、TXT、文档等 |
| Capabilities | 功能开关 | 网页搜索、画布、图像生成、代码解释器 |
| Actions | API 连接 | 自定义 API 调用 |
步骤3:编写指令
# 角色定义
你是一位专业的周报撰写助手,擅长帮助职场人士撰写清晰、专业的工作周报。
# 工作流程
1. 首先询问用户本周完成的主要工作
2. 了解遇到的困难和解决方案
3. 询问下周计划
4. 生成结构化的周报
# 输出格式
## 本周工作总结
- 完成事项 1
- 完成事项 2
## 遇到的问题及解决方案
...
## 下周工作计划
...
# 注意事项
- 语言简洁专业
- 突出工作成果
- 量化数据优先
步骤4:添加知识库(可选)
支持的文件格式:PDF、TXT、DOCX、CSV、JSON、图片文件
步骤5:配置模型
| 模型 | 特点 | 适用场景 |
|---|---|---|
| GPT-4o | 平衡型,速度快,多模态 | 日常对话、通用助手 |
| GPT-5.1 | 最新基础版 | 通用任务 |
| GPT-5.1 Instant | 快速响应 | 客服类、简单任务 |
| GPT-5.1 Thinking | 最强推理能力 | 复杂推理、专业分析 |
选择建议:
- 选「无推荐」:让用户自己选,适合通用工具
- 选 GPT-5.1:适合通用任务
- 选 GPT-5.1 Instant:客服/FAQ类、简单问答
- 选 GPT-5.1 Thinking:数学/编程/逻辑类、需要深度推理
步骤6:勾选功能
- ☑️ 网页搜索 – 允许搜索网络信息
- ☑️ 画布 – 允许调用画布功能
- ☑️ 图片生成 – 允许调用 DALL·E
- ☑️ 代码解译器 – 允许分析数据和执行运算
步骤7:预览和测试
右侧预览窗口可以实时测试,建议测试:
- 正常使用流程
- 边界情况
- 错误输入处理
步骤8:保存和发布
发布选项:
- 🔒 仅自己可用
- 🔗 有链接即可访问
- 🌐 公开到 GPT Store
高级功能:添加 Actions
Actions 允许 GPTs 执行更复杂的操作:
- 数据检索:从外部源检索信息
- 用户交互:设置提醒、发送邮件、更新日历
- 调用 API:调用第三方 API 获取或处理数据
通过 Actions,GPTs 能够成为执行多种任务的智能助手。
这一部分比较复杂,具体教程请访问:GPTs从入门到精通
实战案例:创建面试助手
【名称】
AI面试教练
【描述】
帮你准备技术面试,模拟真实面试场景,提供专业反馈
【指令】
# 角色
你是一位资深的技术面试官,有 10 年大厂面试经验
# 功能
1. 根据用户目标岗位生成面试题
2. 模拟真实面试对话
3. 对回答给出评分和改进建议
# 流程
1. 询问目标公司和岗位
2. 询问准备面试的类型(技术/行为/系统设计)
3. 开始模拟面试
4. 面试结束后给出总结报告
# 评分标准
- 技术准确性(40%)
- 表达清晰度(30%)
- 思维逻辑性(30%)
【对话开场白】
- "我要面试 Google 的 SDE 岗位"
- "帮我准备行为面试"
- "模拟一场系统设计面试"
【推荐模型】
GPT-5.1
使用技巧
Prompt 优化技巧:
好的指令应包含:
- 角色定义:明确 GPT 的身份和专长
- 任务说明:详细的工作流程
- 输出格式:期望的回复结构
- 限制条件:不应该做什么
- 示例:具体的对话示例
常见问题
Q1:免费用户能使用 GPTs 吗?
- ✅ 可以使用他人创建的公开 GPTs
- ❌ 不能创建自己的 GPTs
Q2:知识文件大小限制?
- 单个文件:最大 512MB
- 总容量:根据订阅等级有所不同
Q3:如何提高 GPTs 的回复质量?
- 指令写得越详细越好
- 提供具体示例
- 上传相关知识文档
- 反复测试并迭代优化
第四部分:提示词技巧
26. 提示词基础原则
清晰具体
❌ 模糊:帮我写点东西
✅ 清晰:帮我写一封给客户的道歉邮件,因为发货延迟了3天
提供上下文
❌ 缺少背景:这段代码有什么问题?
✅ 提供背景:这是一段 Python 爬虫代码,运行时报错”Connection timeout”,请帮我分析原因
指定格式与长度
请用以下格式回答:
- 要点1
- 要点2
- 要点3
控制在200字以内
分步骤请求
复杂任务拆分为多步:
第一步:先帮我列出文章大纲
第二步:我确认后再逐节展开
27. 常用提示词框架
CRISPE 框架
| 元素 | 说明 | 作用 |
|---|---|---|
| Capacity | 角色能力 | 定义专业背景 |
| Role | 具体角色 | 明确身份定位 |
| Insight | 背景信息 | 提供上下文 |
| Statement | 具体任务 | 说明需求 |
| Personality | 风格语气 | 设定表达方式 |
| Experiment | 输出要求 | 规定输出格式 |
示例1:品牌营销方案
# Capacity(角色能力)
你是一位拥有15年经验的资深市场营销专家,精通社交媒体运营和品牌策划
# Role(具体角色)
担任我们公司的品牌策略顾问
# Insight(背景信息)
我们是一家新成立的精品咖啡品牌,目标客户是25-35岁的都市白领,预算有限,希望通过社交媒体打开市场
# Statement(具体任务)
请为我们制定一份为期3个月的社交媒体营销方案
# Personality(风格语气)
用轻松活泼但专业的语气,避免过于学术化的表达
# Experiment(输出要求)
请给出3个不同定位的方案选项,每个方案包含:核心策略、内容规划、预算分配、KPI指标
示例2:技术文档撰写
# Capacity(角色能力)
你是一位资深的技术文档工程师,擅长将复杂技术概念转化为易懂内容
# Role(具体角色)
担任我们产品的技术文档负责人
# Insight(背景信息)
我们开发了一款面向中小企业的CRM系统,用户技术水平参差不齐,现有文档反馈"太难懂"
# Statement(具体任务)
重写我们的"快速入门指南"
# Personality(风格语气)
用友好、耐心的语气,像朋友教朋友一样
# Experiment(输出要求)
产出包含:5分钟快速上手版、完整版入门指南、常见问题FAQ,每个步骤配图说明建议
CO-STAR 框架
| 元素 | 说明 | 作用 |
|---|---|---|
| Context | 背景上下文 | 提供情境信息 |
| Objective | 目标任务 | 明确要达成什么 |
| Style | 风格要求 | 写作/表达风格 |
| Tone | 语气 | 情感基调 |
| Audience | 目标受众 | 内容给谁看 |
| Response | 回复格式 | 输出形式要求 |
示例1:产品发布文案
# Context(背景上下文)
我们公司即将发布一款智能手表,主打健康监测功能,能实时监测心率、血氧、睡眠质量,售价1999元
# Objective(目标任务)
撰写产品发布会的主题演讲稿开场部分(约500字)
# Style(风格要求)
采用苹果发布会的简洁有力风格,善用短句和停顿
# Tone(语气)
充满激情、自信、富有感染力
# Audience(目标受众)
科技媒体记者、数码爱好者、潜在消费者
# Response(回复格式)
演讲稿格式,标注停顿位置和重点强调词汇
示例2:用户调研报告
# Context(背景上下文)
我们完成了一次针对500名用户的APP使用满意度调研,收集了大量反馈数据,涵盖功能满意度、使用频率、改进建议等维度
# Objective(目标任务)
撰写一份调研分析报告,为产品迭代提供决策依据
# Style(风格要求)
麦肯锡式的商业报告风格,结论先行,数据支撑
# Tone(语气)
客观、专业、有说服力
# Audience(目标受众)
公司高管和产品团队
# Response(回复格式)
结构化报告:执行摘要→关键发现→数据分析→建议措施→附录
示例3:客户邮件回复
# Context(背景上下文)
一位VIP客户投诉订单延迟了5天,情绪比较激动,这是他第二次遇到配送问题
# Objective(目标任务)
撰写一封道歉邮件,安抚客户情绪并提供解决方案
# Style(风格要求)
正式商务信函风格
# Tone(语气)
真诚、歉意、积极解决问题
# Audience(目标受众)
重要客户,有一定消费能力,对服务质量要求高
# Response(回复格式)
邮件格式,300字以内,包含:道歉→原因说明→解决方案→补偿措施→后续保障
RTF 框架
| 元素 | 说明 | 作用 |
|---|---|---|
| Role | 角色 | 定义AI身份 |
| Task | 任务 | 具体要做什么 |
| Format | 格式 | 输出形式 |
示例1:代码审查
# Role(角色)
你是一位高级Python开发工程师
# Task(任务)
审查以下代码,找出潜在的bug和性能问题,并给出优化建议
# Format(格式)
使用表格形式列出:问题位置 | 问题描述 | 严重程度 | 修改建议
示例2:翻译任务
# Role(角色)
你是一位专业的中英翻译,精通商务文档翻译
# Task(任务)
将以下产品说明书翻译成英文,保持专业术语的准确性
# Format(格式)
左右对照格式,中文原文在左,英文翻译在右
示例3:数据分析
# Role(角色)
你是一位数据分析师
# Task(任务)
分析以下销售数据,找出销量下降的原因
# Format(格式)
1. 关键结论(3条以内)
2. 数据洞察(带图表建议)
3. 行动建议
示例4:会议纪要
# Role(角色)
你是一位专业的行政助理
# Task(任务)
根据以下会议录音文字稿,整理会议纪要
# Format(格式)
- 会议基本信息
- 议题讨论要点
- 决议事项
- 待办任务(责任人+截止日期)
框架选择指南
| 任务复杂度 | 推荐框架 | 适用场景 |
|---|---|---|
| ⭐ 简单 | RTF | 翻译、代码、摘要、简单问答 |
| ⭐⭐ 中等 | CO-STAR | 文案撰写、报告、邮件、内容创作 |
| ⭐⭐⭐ 复杂 | CRISPE | 策略方案、专业咨询、多方案对比 |
快速记忆口诀
简单任务 RTF —— 角色任务加格式
中等复杂 CO-STAR —— 背景目标和风格
专业复杂 CRISPE —— 能力角色全覆盖
28. 场景化提示词模板
写作类提示词
请帮我写一篇关于[主题]的文章。
- 目标读者:[描述受众]
- 字数要求:[具体字数]
- 风格:[正式/轻松/学术等]
- 重点:[需要强调的内容]
分析类提示词
请分析[对象],从以下维度:
1. [维度1]
2. [维度2]
3. [维度3]
输出格式:表格对比 + 总结建议
编程类提示词
请用[编程语言]实现以下功能:
[功能描述]
要求:
- 代码需要有注释
- 包含错误处理
- 附上使用示例
学习类提示词
请用[比喻/类比/举例]的方式解释[概念],
假设我是一个[背景]的学习者,
需要从[基础/进阶]级别开始理解。
创意类提示词
请围绕[主题]进行头脑风暴,
给出10个创意想法,
要求:[具体要求,如新颖、可执行等]
29. 进阶技巧
角色扮演法
你是一位[具体角色],拥有[年限]的[领域]经验。
请以这个身份回答我的问题。
少样本学习(Few-shot)
请按照以下示例的格式回答:
示例1:
输入:苹果
输出:一种水果,红色或绿色,口感清脆
示例2:
输入:电脑
输出:一种电子设备,用于处理信息和运行程序
现在请处理:
输入:[你的问题]
思维链(Chain of Thought)
请一步一步思考这个问题:
[问题描述]
先列出你的思考过程,然后给出最终答案。
自我反思与迭代
请先回答这个问题,然后检查你的回答是否有遗漏或错误,
如果有,请修正后给出最终版本。
第五部分:场景应用
30. 学习与教育
语言学习助手
你是我的英语口语教练。
请和我进行日常对话练习,话题是[主题]。
如果我有语法错误,请指出并给出正确表达。
难度级别:[初级/中级/高级]
编程入门指导
我是编程初学者,想学习[Python/JavaScript等]。
请从最基础的概念开始教我,
每次只讲一个小知识点,
并提供练习题让我巩固。
考试复习与备考
我正在准备[考试名称],请帮我:
1. 梳理[科目]的知识点框架
2. 指出重点和易错点
3. 出几道练习题测试我
论文写作辅助
请帮我润色这段学术论文内容:
[粘贴内容]
要求:
- 保持学术语气
- 提升表达的精准性
- 指出逻辑不通顺的地方
知识概念解释
请用简单易懂的方式解释[复杂概念],
假设我是高中生,
可以用生活中的例子来类比。
31. 工作与办公
邮件撰写与润色
请帮我写一封[类型]邮件:
- 收件人:[职位/关系]
- 目的:[具体目的]
- 语气:[正式/友好/紧急]
- 关键信息:[需要包含的内容]
会议纪要整理
请根据以下会议内容,整理成结构化的会议纪要:
[粘贴会议记录或要点]
格式要求:
- 会议主题
- 参会人员
- 讨论要点
- 决议事项
- 待办任务(负责人+截止日期)
PPT 大纲生成
请为[主题]的演示文稿生成大纲:
- 演讲时长:[分钟]
- 目标听众:[描述]
- 核心观点:[要传达的核心信息]
输出每页的标题和要点。
报告撰写
请帮我撰写一份[类型]报告:
- 报告主题:[主题]
- 背景:[简述背景]
- 需要包含:[具体内容要求]
- 篇幅:[字数要求]
数据分析报告
上传数据文件后:
请分析这份数据,生成一份分析报告,包括:
1. 数据概览
2. 关键发现(至少5条)
3. 可视化图表
4. 建议和结论
日程与任务规划
我今天需要完成以下事项:
[列出任务]
请帮我:
1. 按优先级排序
2. 安排合理的时间表
3. 给出时间管理建议
32. 内容创作
文案与营销内容
请为[产品/服务]写一段营销文案:
- 目标人群:[描述]
- 核心卖点:[列出]
- 风格:[活泼/专业/走心等]
- 用途:[公众号/朋友圈/详情页等]
- 字数:[要求]
社交媒体运营
请为我的[平台]账号生成本周的内容计划:
- 账号定位:[描述]
- 目标:[涨粉/互动/转化]
- 发布频率:[次/周]
包括每篇内容的主题、文案和配图建议。
视频脚本创作
请为一个[时长]分钟的[类型]视频写脚本:
- 主题:[主题]
- 风格:[搞笑/专业/叙事等]
- 平台:[抖音/B站/YouTube等]
包括开场、正文结构、结尾和口播词。
小说与故事写作
请帮我续写/创作一个故事:
- 类型:[悬疑/爱情/科幻等]
- 主角:[描述]
- 背景设定:[描述]
- 情节要求:[具体要求]
头脑风暴与创意
请围绕[主题]进行头脑风暴:
1. 先发散思维,给出20个不同角度的想法
2. 然后从中筛选出最有潜力的5个
3. 对这5个进行简要分析
33. 编程与开发
代码编写与调试
请用[语言]实现以下功能:
[功能描述]
要求:
- 代码简洁高效
- 添加必要注释
- 处理边界情况
代码解释与学习
请解释这段代码的功能:
[粘贴代码]
逐行解释,说明每个部分的作用,
假设我是初学者。
代码审查建议
请 review 这段代码:
[粘贴代码]
从以下角度给出建议:
- 代码质量
- 性能优化
- 安全性
- 可维护性
技术方案设计
我需要实现[功能/系统]:
- 业务需求:[描述]
- 技术约束:[描述]
- 性能要求:[描述]
请给出技术方案建议,包括架构设计和技术选型。
API 文档阅读
请帮我解读这份 API 文档:
[粘贴文档内容]
1. 总结主要功能
2. 列出关键接口
3. 给出使用示例
34. 日常生活
旅行规划
请帮我规划[目的地][天数]天的旅行:
- 出发地:[城市]
- 时间:[日期]
- 预算:[金额]
- 偏好:[自然风光/人文历史/美食等]
- 出行方式:[自驾/公共交通]
请给出每天的行程安排、住宿建议和注意事项。
食谱与烹饪
请推荐一道[条件]的菜:
- 食材:[我有的食材]
- 难度:[简单/中等/复杂]
- 口味:[偏好]
- 时间:[可用时间]
请给出详细的步骤和烹饪技巧。
健康与健身建议
请帮我制定一份[目标]的计划:
- 当前状况:[描述]
- 目标:[具体目标]
- 可用时间:[每周几次,每次多久]
- 限制条件:[如有伤病、器材限制等]
注意:以上仅供参考,重要健康决策请咨询专业医生。
购物决策参考
我想买[产品类型],请帮我分析:
- 预算:[金额]
- 需求:[使用场景]
- 看重的因素:[性能/外观/性价比等]
请推荐2-3个选项并对比分析。
家庭事务管理
请帮我制定[任务]的计划/清单:
如:搬家清单、大扫除计划、节日礼物清单等
按优先级和时间线整理。
第六部分:设置与安全
35. 界面与偏好设置
主题切换
- 进入「设置 > 常规」
- 选择「浅色」、「深色」或「跟随系统」
语言设置
- 进入「设置 > 常规」
- 选择界面语言
快捷键一览
| 快捷键 | 功能 |
|---|---|
| 「Ctrl/Cmd + Shift + O」 | 新建对话 |
| 「Ctrl/Cmd + Shift + ;」 | 复制最后一条代码块 |
| 「Ctrl/Cmd + Shift + C」 | 复制最后一条回复 |
| 「Ctrl/Cmd + /」 | 显示快捷键列表 |
通知管理
- 可设置研究完成通知
- 桌面端/移动端通知偏好
36. 隐私与数据安全
数据如何被使用
- 对话内容可能用于改进模型(可关闭)
- 个人数据根据隐私政策处理
对话历史设置
进入「设置 > 数据控制」
- 可关闭对话历史保存
- 可导出所有数据
- 可删除账户和所有数据
模型训练开关
进入「设置 > 数据控制」
- 可关闭「改进所有人的模型」选项
- 关闭后,你的对话不会用于训练模型
敏感信息处理建议
- 不要在对话中输入密码、银行卡号等敏感信息
- 商业机密建议使用 Team/Enterprise 版
- 临时聊天模式不保存记录
企业合规考虑
Team 和 Enterprise 版本提供:
- 数据不用于训练
- 数据驻留选项
- 企业级安全控制
- 审计日志
37. 使用限制与配额
各计划消息限制
| 计划 | 消息限制 |
|---|---|
| Free | 数量有限,轻量模型 |
| Plus | 上限更高 |
| Pro | 无限制 |
| Team | 无限 GPT-5 |
高级功能配额
| 功能 | Plus | Pro |
|---|---|---|
| 深度研究 | 25次/月 | 125次/月 |
| 图像生成 | 有限制 | 无限制 |
| Sora 视频 | 有限使用 | 高级使用 |
限制重置机制
- 消息限制:通常按时间窗口重置(如每3小时)
- 深度研究:按自然月重置
如何高效利用配额
- 合理选择模型:简单任务用快速模型
- 合并相关问题:减少深度研究次数消耗
- 善用普通对话:先讨论清楚再使用高级功能
- 利用 Projects:减少重复上传文件
第七部分:问题排查
38. 常见问题 FAQ
无法登录
可能原因和解决方案:
- 网络问题:检查网络连接,尝试切换网络
- 账号问题:确认邮箱/密码是否正确
- 地区限制:某些地区可能无法访问
- 服务故障:查看 OpenAI 状态页
响应中断或报错
常见错误:
- 「Network Error」:网络不稳定,刷新重试
- 「Too many requests」:请求过于频繁,稍后再试
- 「Something went wrong」:服务器问题,等待恢复
解决方案:
- 刷新页面
- 清除浏览器缓存
- 尝试新对话
- 等待一段时间后重试
回答质量不佳
可能原因:
- 问题描述不够清晰
- 缺少必要的上下文
- 使用了不合适的模型
解决方案:
- 优化提示词,更加具体
- 提供更多背景信息
- 尝试换一个模型
- 分步骤提问
功能无法使用
检查项:
- 确认订阅计划是否支持该功能
- 检查功能是否被禁用(设置中)
- 确认是否超出使用配额
- 清除缓存,重新登录
订阅与付款问题
- 订阅管理:「设置 > 订阅」
- 更换支付方式
- 取消订阅
- 查看账单历史
39. 获取帮助
官方帮助中心
- 网址:https://help.openai.com
- 包含常见问题、使用指南、故障排查
社区资源
- OpenAI 官方论坛
- Reddit r/ChatGPT
- 各种社交媒体上的用户社区
反馈与建议渠道
- 在对话中点击「反馈」按钮
- 通过帮助中心提交工单
- 社交媒体反馈
附录
A. 快捷键速查表
| 快捷键 | 功能 |
|---|---|
| 「Ctrl/Cmd + Shift + O」 | 新建对话 |
| 「Ctrl/Cmd + Shift + ;」 | 复制最后一条代码块 |
| 「Ctrl/Cmd + Shift + C」 | 复制最后一条回复 |
| 「Ctrl/Cmd + /」 | 显示快捷键列表 |
| 「Alt + Space」(桌面版) | 全局唤起 |
| 「Shift + Esc」 | 停止生成 |
B. 模型能力对比表
| 模型 | 速度 | 推理能力 | 多模态 | 适用场景 |
|---|---|---|---|---|
| GPT-4o | ⭐⭐⭐⭐⭐ | ⭐⭐⭐ | ✅ | 日常对话、图像理解 |
| GPT-4.1 | ⭐⭐⭐⭐ | ⭐⭐⭐⭐ | ✅ | 长文档、代码开发 |
| o3 | ⭐⭐ | ⭐⭐⭐⭐⭐ | ❌ | 数学、逻辑推理 |
| o4-mini | ⭐⭐⭐⭐ | ⭐⭐⭐⭐ | ✅ | 视觉推理 |
| GPT-5.2 Instant | ⭐⭐⭐⭐⭐ | ⭐⭐⭐⭐ | ✅ | 日常使用 |
| GPT-5.2 Thinking | ⭐⭐⭐ | ⭐⭐⭐⭐⭐ | ✅ | 专业分析、复杂推理 |
C. 提示词模板库
通用模板
[角色]:你是[角色描述]
[背景]:[提供相关背景信息]
[任务]:[具体任务描述]
[要求]:[输出格式、长度、风格等要求]
[示例]:[可选,提供参考示例]
写作模板
请帮我写一篇[类型]文章:
主题:[主题]
字数:[字数要求]
风格:[风格要求]
受众:[目标读者]
要点:[必须包含的内容]
分析模板
请分析[对象]:
维度:[列出分析维度]
深度:[简要概述/详细分析]
格式:[表格/列表/报告]
结论:[是否需要给出建议]
D. 术语表
| 术语 | 解释 |
|---|---|
| Token | 模型处理文本的基本单位,约等于0.75个英文单词或0.5个中文字符 |
| Context Window | 上下文窗口,模型一次能处理的最大 token 数量 |
| Prompt | 提示词,用户输入给 AI 的指令或问题 |
| Hallucination | 幻觉,AI 生成的看似合理但实际错误的内容 |
| RAG | 检索增强生成,结合外部知识库提升回答质量的技术 |
| Fine-tuning | 微调,针对特定任务对模型进行专门训练 |
| Multi-modal | 多模态,能同时处理文本、图像、音频等多种形式的能力 |
| Chain of Thought | 思维链,让 AI 展示推理过程的提示技术 |
